Pasternack推出覆盖8GHz~46GHz频率范围的有源倍频器
PE88X新系列倍频器使用高效的 GaAs PHEMT MMIC 半导体技术
加州尔湾市2016年11月22日电 /美通社/ -- 业界领先的射频、微波及毫米波产品供应商美国 Pasternack 公司,发布了一系列新的有源倍频器,这些产品可通过提供高输出功率水平简化系统设计。
Pasternack毫米波有源倍频器
上述有源倍频器是雷达、通信接收器及频率源中本地振荡器(LO) 链所用构建模块的重要部件,其可扩展频率并实现最佳性能。这些倍频器支持包括电子战、电子对抗、点对点无线通信、VSAT无线通信、测试仪器和电信基础设施在内的多种市场和应用。
PE88X 系列有源倍频器(两倍)将4~23GHz的输入频率双倍放大至所需的8GHz~46GHz毫米波输出频率。这些新产品使用极高效的 GaAs PHEMT 半导体技术,该技术带有可产生高达+17dBm的输出功率水平且基波和谐波抑制功能出色的集成放大器,从而消除了设置外部 LO 缓冲放大器级和配套支持电路系统的需求。
上述有源倍频器的特点如下:单个+5V直流供电源;输入/输出射频端具有隔直器及50欧姆的匹配电阻;全密封的紧凑插入式封装支持可现场更换的2.92mm连接器;所有型号均符合 RoHS 和 Reach 标准和 MIL-STD 环境测试条件。
“Pasternack 的新系列有源倍频器赋予设计人员双倍放大高达8GHz~46GHz毫米波段频率的能力。这些产品使用设于小巧同轴封装内的高效 GaAs PHEMT 半导体技术,该技术可产生高达+17dBm的输出功率,从而可在系统级应用中消除额外设置外部器件的需求”,Pasternack 的有源器件产品经理 Tim Galla 先生解释道,“有源倍频器通常需要较长制造周期,但是 Pasternack 的所有三种型号均为可立即发货的现货产品。”
上述新型有源倍频器均已备货在库,并可随时发货。您可访问 https://www.pasternack.com/pages/RF-Microwave-and-Millimeter-Wave-Products/active-frequency-multipliers.html,获得这些产品的详细信息。如有其他疑问,请致电 Pasternack 中国(电话:+86-21-36558021)。
手机耦合灵敏度劣化(De-sense)原因分析与改善对策,RF工程师福利
相信你不管做过几个手机案子,都不可能没有遇到手机耦合灵敏度劣化的问题。常见原因为何?又该如何抑制与防范呢?请看下文大神总结:
1、什么是灵敏度?
高通平台灵敏度的定义是指吞吐量达到95%的时候接收信号的最大强度,也即是在信噪比能接受的情况下,其接收机能接收到的最小讯号,其公式如下:
第一项是Thermal Noise,第二项是Noise Figure,第三项是带宽,第四项是信噪比。前三项本文不展开讨论。本文件要探讨的是信噪比,也就是所谓De-sense的起源。
2、CNR和SNR有何区别?
所谓CNR 是Carrier Noise Ratio,指的是在解调(进入解调器的)前的射频信号功率与噪声功率的比值,如下图:
而SNR是gnal Noise Ratio,指的是接收机接收解调后,基带信号中有用信号功率与噪声功率的比值,如下图:
因此以整个接收机架构的角度而言,其CNR与SNR的关系如下:
虽然SNR与CNR,一个反映的是基带信号质量,而另一个反映的是射频信号质量,但是在本质上两者是一样的,亦即原则上,两者应该相等,但实际上,两者的关系如下:
因此我们得知,CNR高,不代表灵敏度就会好。但CNR低,灵敏度肯定不好,即CNR是灵敏度的充分必要条件。而De-sense 之所以会使灵敏度降低,就是因为噪声使CNR下降,如下图:
De-sense 棘手之处在于,其干扰噪声会跟讯号同一频率,无法以SAW Filter滤除。接下来我们将探讨造成Desense的几个原因,以及改善对策。
3、一个误区
相信大家都经常遇到过一种情况:做传导测试时,其灵敏度都很好,但装上天线,做耦合测试时,会有De-sense的现象,因此会认为是天线的影响,但这其实是个误解。我们以下图来做解说:
上图是耦合De-sense的机制,三者需同时成立,若少了其中一个因素,就不会有De-sense产生,当然Noise Source跟Radiator会有许多因素,但Receptor 无疑便是天线,做传导测试时,并不会装上天线,亦即少了Receptor,故灵敏度很好,但这不代表Noise Source与Radiator就不存在。换言之,其Noise Source 与Radiator一直都存在,因此需针对PCB 找寻可能的Noise Source与Radiator,并将之消除,才是解决耦合De-sense之道。
4、De-sense 解决方案
上图是常见的噪声来源,一开始可能因为范围太大,根本原因无从找起,可以采用排除法,亦即将天线周遭的组件逐一拔除,例如LCM、Camera、PMIC(当然此时要额外用电源供应器给手机供电),以找出可能为噪声来源的区块。
另一种方式,是可以采用Near Field Probe,去找出噪声来源,如下图:
LCM是常见的噪声来源,可以先从背光IC着手,如下图,可以更换C1911的值,或是在C1910 跟C1911 之间,摆放一个电感或磁珠,来抑制噪声,使其灵敏度不会因屏幕亮度而有劣化。
或是在MIPI讯号上,添加共模电感。当然共模电感的挑选,对于噪声的抑制能力,会有所不同,因此需仔细评估。至于如何挑选,在此就不赘述。
如果还不确定噪声是来自那一根线,可以将LCM 相关的控制讯号,高速讯号,时钟讯号走线,一根根割断,利用排除法来找出讯杂来源。
再次是FPC,加强其屏蔽与接地,也是有效的解法。
亦或在FPC的接口处,摆放RC 滤波器[7,10]。再不然就是直接请FPC厂商修改电路,在FPC上增添稳压电容或滤波电容,如下图:
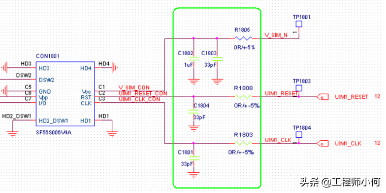
SIM卡的时钟信号,大约是2.4 MHz 或3.2 MHz,且波形趋近于方波,这意味着会有大量的谐波分量,而任何金属,包含IC的Pin脚,若没接地,便是良好的辐射体,因此若SIM卡座的接地不好,则其Pin脚会成为辐射体(类似于天线),将其高速噪声辐射出去,干扰天线所接收的无线讯号,造成De-sense。
因此可以加强SIM卡座的接地,使其噪声都流到GND,减少了EMI。
而由下图可知,加强SIM Holder 后,其Desense 的情况确实改善了。
或是可以直接在其CLK 或Data讯号上加滤波电容,推荐使用33pF和1uF 并联对地都是不错的对策。
以高通平台为例,XTAL会先震荡出19.2MHz的模拟讯号,接着透过PMIC里的ADC,转换成数字讯号,即19.2MHz的参考频率,再送入收发器的PLL 中,透过VCO产生LO,再与基频讯号混波,产生主频。而数字讯号的XO_OUT,会包含了大量谐波成份,换言之,其19.2 MHz的倍频,有可能会干扰RF讯号,故除了要用GND包好,另外在靠近PMIC与靠近收发器处,需分别摆上两组RC 低通滤波器,当然,XO_OUT最好是可以走内层,这样干扰最小。
值得注意的是,真正富含大量谐波的是数字讯号的XO_OUT,而非模拟讯号的XTAL_In、XTAL_Out,故其XTAL讯号,不能摆放旁路电容,否则会影响负载电容,进而影响震荡频率。
而在高通7系列的平台中,用的是频率稳定度较高,但耗电量与成本也同时较高,且温度承载范围较小的VCTCXO,需要一组控制电压的讯号,TRK_LO_ADJ。而TRK_LO_ADJ是以PDM(Pulse Density Modulation)波形传送控制讯号,有很强的谐波成份,
因此需要额外的RC低通滤波器,而且是靠近MSM与VCTCXO端,皆需分别摆上两组RC低通滤波器,如下图:
前述已知电源走线因其电流强度大,故为强大的Noise Source。而辐射效率与辐射体本身的尺寸大小正相关,深层原因是与天线波长息息相关,虽然由前述已知,任何金属,若没接地,便是辐射体,包含走线,但不见得所有金属都是良好的辐射体,因为其尺寸大小会限制其辐射效率。
然而电源走线,因其线宽会比一般走线大上许多,某种程度上,亦为良好的辐射体。因此若前述的CLK讯号,或高速讯号,其走线离电源走线过近,则其高频噪声会耦合到电源走线,加上电源走线强大的电流,进而产生强大的辐射干扰,因此这些带有高频噪声的走线,应远离电源走线才是。
前述已知表层走线产生的辐射干扰,会比内层走线大。而电源走线,既是强大的Noise Source,也是良好的辐射体,因此当电源走线走在表层时,其两旁的GND,需狂打地 Via,因为Via有其等效电阻,而电阻值是越并越小,换言之,地Via打得越多,越能降低其两旁GND的阻抗,亦即抑制电场辐射的能力就越好,如此便可大大降低电源走线造成的辐射干扰,如下图:
而两旁GND的线宽,也不宜过细,除了能打的地Via数量会大为减少,同时也会因线宽过细,而提高阻抗,如此一来,抑制电场辐射的能力就大大降低,如下图:
另外,试想一个最糟情况,若电源走线两旁GND的线宽很宽,却完全没有地Via,由前述可知,金属没接地就是辐射体,辐射效率与金属本身尺寸大小成正相关,换言之,此时电源走线两旁的GND,会变成良好的辐射体,将电源走线耦合过来的电场辐射出去,产生强大的辐射干扰,如下图:
因此我们得知,当电源走线走在表层时,不能走在PCB边缘,两旁要有GND,其GND的线宽不能太细,且地 Via要打得够多。再谈前述的MIPI讯号,若Shielding Frame接地良好,则MIPI讯号所产生的高速噪声,自然会流到GND。
而当Shielding Frame 接地没那么良好时,此时Shielding Can就等同于辐射体,会把高速噪声辐射出去,干扰天线所接收的无线讯号,造成De-sense。
因此若要消除辐射机制,则需加强Shielding Can的接地。可将MIPI上方的Shielding Can,与Housing的金属紧密接触,加强接地,使其Shielding Can上方的噪声,都能流到GND。
当然Housing本身也需有良好的接地,如下图:
否则也会是另一个良好的辐射体,将其MIPI的高速噪声辐射出去。而倘若电池为铝制外壳,也会是良好的辐射体,若前述的CLK 讯号,或高速讯号,其走线离电池接口过近,其高频噪声有可能耦合到电池接口,再透过铝壳电池辐射出去。
前述已知电源走线因其强大电流,而为强大的Noise Source,而电池接口是一定会有VBAT走线,故其电流有可能透过电池接口流到电池的铝外壳上,产生辐射干扰,如下图:
而CLK讯号,或高速讯号,可透过走线避开电池接口的方式来避免该情况,但VBAT走线是一定离不开电池接口,故其Housing的接地很重要,如此一来,当铝壳电池放到Housing后,就会因与其紧密结合,而使其辐射机制消失,如下图:
欢迎关注工程师小何,如果您觉得本文有点小用,可以点击右上角“…”扩散到朋友圈~~~
备注:本文转载自网络,如有问题请联系小编删除。
相关问答
有懂家用电器的么2W内详细推荐下性价比高的家用电器吧新...
柜式空调:格力空调KFR-50LW/K(50520L)A-N5(正2匹)4000元分体式空调:格力空调KF-26GW/(26356)D2-N5(大1匹)1500元海尔:创维55L09RF(...
