rf优化流程 LTE下载速率优化法-四维五步法

小编头像

小编

管理员

发布于:2026年04月14日

174 阅读 · 0 评论

LTE下载速率优化法-四维五步法

随着LTE网络大力建设与业务推广,LTE网络逞直线上升趋势,但随之带来的问题也日益明显,无线环境的多样化、复杂化,主要呈现在LTE网络用户下载速率。建立四维五步法 切实保障LTE网络质量,提高LTE网络用户使用感受,提升LTE下速速率。

一、什么是四维五步法

四个维度(简称:四维)主要以网络结构、调度性能、接入保持、业务体验四个为切入点:

· 网络结构:包括弱覆盖、过覆盖、重叠覆盖、交叉干扰;· 调度性能:时域调度性能、频域调度性能、无线环境到TBS调度的转换效率;· 接入保持:接入性能、保持性能、切换性能;· 业务体验:接通、回落、返回、速率、时延、误码。

四个维度为重要切入点,建立以下五个提升步骤:

· 网络结构优化:弱覆盖区域优化、重叠覆盖优化、干扰小区、故障小区处理;· 网络质量提升:SINR提升;· 关键性能参数:PCI参数优化、LTE邻区优化、2G/3G/4G互操作邻区优化、CSFB参数配置优化;· 双层网异频优化:梳理切换带、PCI合理优化、邻区优化;· 网络调度提升:服务器、传输带宽、参数、硬件问题。

通过以上优化手段来提升LTE网络用户的下载速率,其中网络结构优化和双层网异频优化是当前优化的重要手段。

二、关键点:网络结构优化

LTE网络结构给SINR、下载速率带来决定性影响,网络结构优化内容包括:

STEP1:通过工参、扫频数据,计算四超小区(超近、超高、超远、超重叠覆盖);

STEP2:四超小区与路测问题点关联(弱覆盖、过覆盖、超远覆盖、频繁切换、质差路段);

STEP3:回放路测问题点数据,分析合理解决方案。

网络结构的优化,最终也是SINR质量的优化,LTE网络SINR的好坏,直接影响用户数据业务感知,SINR的提升是LTE网络质量的重中之重!

三、关键点:双层网异频优化

随着LTE商用网络用户数量迅速扩大,部分热点区域必须采用双层网解决业务容量的需求。双层网优化从切换/重选策略、异系统/本系统互操作参数、RF优化、负载均衡策略等几个方面展开,相关工作繁复而艰巨,越来越成为日常优化工作的重中之重。

双层网优化策略共分为两种:

优化策略一:D为主频 ,F频段考虑TDS,不进行大幅度调整,虽然采用个性偏移参数设置可以解决切换的问题,但会导致用户感知和网络KPI的下降。

优化策略二:F为主频, 调整D频段覆盖居民区,针对F频段的重叠覆盖度高的区域进行L+T联合调整,同时提升LTE和TDS网络质量,但D频段穿透损耗较大,进行深度覆盖后效果欠佳,同时优化调整工作量大,短期内提升慢。

目前优化过程中,综合两种策略进行调整,在快速改善LTE网络质量的同时,避免对TDS网络造成负面影响。

梳理切换带,A2异频切换门限优化,其中对异频切换门限A2需精细优化,做到切换及时、GAP最短、成功率最高。

A2值设置过高,将导致异频测量启动过早,测量周期过长工,对速率影响严重;A2设置过低,将导致切换不及时,原小区信号质量变差,同样影响速率;为保障用户的切换顺畅且避免异频测量周期过长,需要对道路的A2门限进行基于扇区覆盖电平的精细优化。

A2门限值的确定方法:

异频切换使用A2+A3策略,凌晨时段将所有小区的A2门限修改为0,一直开启异频测量,通过A3事件来统计切换点的电平强度,以此设为两个小区间的A2门限,可以保障切换的及时性,也可以避免异频测量周期过长问题。

四、结语

通过四个维度为重要切入点,建立网络结构优化、网络质量提升、关键性能参数、双层网异频优化、网络调度提升五个提升步骤提升LTE下载速率,提升网络用户感知和满意度!

EPS FB信令流程

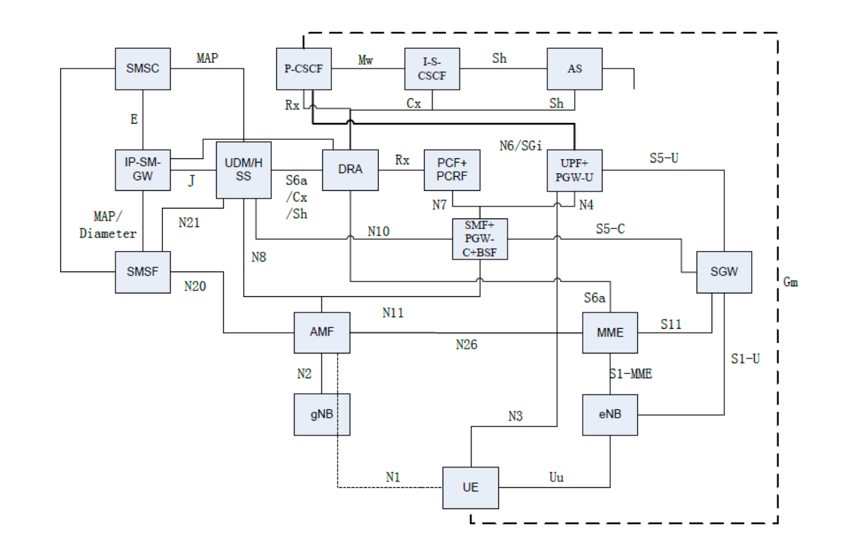
1、架构图

各种网元及接口

为了支持5G与4G间互操作,

1)对5GC和EPC部分网元进行融合:SMF+PGW-C,UPF+PGW-U,PCF+PCRF,UDM+HSS。

2) SMF+PGW-C和UPF+PGW-U作为锚定点,保证互操作时的IP地址连续性。

3)AMF与MME间支持N26接口

2、各接口介绍

接口名称

连接网元

承载协议

接口功能

N2

gNB-AMF

NG-AP

用于承载UE以及gNB与5GC之间的信令

N3

gNB-UPF

GTP-U

用于承载用户面数据

N4

SMF-UPF

PFCP

SMF控制UPF的信令接口

N8

AMF-UDM

HTTP

AMF与UDM间的信令接口

N10

SMF-UDM

HTTP

SMF与UDM间的信令接口

N11

AMF-SMF

HTTP

AMF与SMF间的信令接口

N7

SMF-PCF+PCRF

HTTP

SMF与PCF+PCRF间的策略控制接口

N15

AMF-PCF+PCRF

HTTP

AMF与PCF+PCRF间的策略控制接口

N26

AMF-MME

GTP-C

5GC与EPC互操作控制接口

N20

AMF-SMSF

HTTP

AMF与SMSF间的信令接口

N21

SMSF-UDM

HTTP

SMSF与UDM间的信令接口

N6/SGi

UPF-VoLTE SBC

-承载IMS信令和用户面接口

S1-MME

MME-eNodeB SBC

GTP-C

用于承载 UE 与 EPC 核心网之间的信令流程

S1-U

SAE-GW-eNodeB

GTP-U

GTP-U用于承载UE到核心网的数据流量

S11

MME-SAE GW

GTP-C

承载 MME 和 SAE GW 之间的 GTP 信令,用于用户的移动性管理和承载会话管理

Rx

PCRF-VoLTE

SBC

用于SBC向PCC申请资源,以及PCC向SBC上报用户位置、信令链路状态等信息

Gm

VoLTE

UE-VoLTE

UE 与 IMS 核心网之间的信令接口,处理用户注册、呼叫等流程

Mw

VoLTE SBC-xCSCFxCSCF -Xcscf

用于在 SBC 与 CSCF 之间、不同 CSCF 之间转发 SIP 信令,处理用户注册、呼叫等流程

Mg

I-CSCF/S-CSCF-MGCF

SIP

用于转发 CS 呼叫 IMS 时的 SIP 信令

Mj

BGCF-MGCF

SIP

Cx

三合一

HSS-xCSCF

用于注册过程中的 S-CSCF 选择、用户鉴权数据、签约数据下载;呼叫过程中的S-CSCF 选择

Sh

三合一

HSS-IMS

用于用户业务数据的下载和更新

S6a

三合一

HSS-MME

用于 EPC 核心网的移动性管理

3、eps fb信令流程

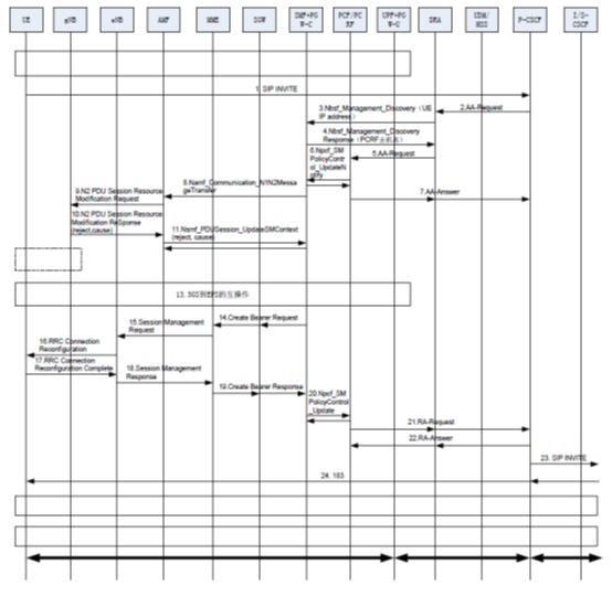
1)EPS FB主叫信令流程

eps fb主叫信令流程

步骤 1:终端发起VoNR 呼叫,向P-CSCF 发送SIP INVITE 消息。

步骤2:P-CSCF收到SIP消息后,向PCF触发资源预留流程。P-CSCF向DRA发送AAR请求,请求建立语音专用承载,并要求获取用户位置信息。

步骤3:DRA在本地查询不到相应的绑定信息,调用BSF的Nbsf_Management_Discovery服务,通过用户IP地址向BSF(与SMF合设)中查询绑定信息。

步骤4:BSF返回用户的绑定信息,包括PCF/PCRF的Diameter主机名。

步骤5:DRA向PCF/PCRF转发AAR请求。

步骤6:PCF/PCRF通过Npcf_SMPolicyControl_UpdateNotify服务通知SMF为用户建立5QI=1的QoS flow。

步骤7:PCF/PCRF向P-CSCF返回AAA响应消息,消息仍通过DRA转发。

步骤8:SMF调用AMF的Namf_Communication_N1N2MessageTransfer服务,携带N2 SM information和N1 SM information,N2 SM information包括QoS profile、session-AMBR等信息,N1 SM information为PDU Session Modification Command ,包括QoS rule、session-AMBR等信息。

步骤9:AMF向NG RAN发送N2 PDU Session Resource Modification Request消息建立无线资源。

步骤10:NG RAN根据其EPS Fallback配置决定拒绝5QI=1的无线资源建立,返回PDU Session Resource Modification Response,拒绝原因值为"IMS voice EPS fallback or RAT fallback triggered"。

步骤11:AMF调用SMF的Nsmf_PDUSession_UpdateSMContext服务,向SMF返回收到的N2 PDU Session Resource Modification Response。SMF根据拒绝原因值决定不向PCF上报无线资源预留失败,而是等待终端回落完成。

步骤12:gNB可能触发终端进行邻区测量。

步骤13:gNB发起5GS到EPS的互操作流程,可以基于N26的PS Handover流程或Release with Redirect,参见TS 23.502。

步骤14:切换完成后,SMF+PGW-C向SGW和MME发起专用承载建立流程,向SGW和MME发送Create Bearer Request请求,携带EPS bearer QoS信息。

步骤15:MME向eNB发送Session Management Request请求消息,通知eNB预留无线资源,携带EPS bearer QoS信息。

步骤16:eNB将EPS bearer QoS映射为Radio bearer QoS,发起RRC重配置流程。

步骤17:终端完成RRC重配置流程,返回响应消息。

步骤18:eNB返回Session Management Response响应消息。

步骤19:MME向SGW和SMF+PGW-C返回Create Bearer Response响应消息,携带用户当前位置信息。

步骤20:SMF+PGW-C调用PCF/PCRF的Npcf_SMPolicyControl_update服务,向PCF发送用户当前位置信息。

步骤21:PCF/PCRF向P-CSCF发送RAR消息上报用户位置信息。

步骤22:P-CSCF返回响应消息RAA。P-CSCF收到RAR后,根据3gppUserLocationInfo AVP,提取位置信息,更新到PANI头域中,并增加network-provided参数。

步骤23:P-CSCF继续呼叫建立流程,将INVITE消息转发给I/S-CSCF。

步骤24:P-CSCF收到183,通过EPC和LTE转发给UE。

步骤25:PRACK和UPDATE流程。

步骤26:被叫振铃,并摘机,呼叫接通

2)eps fb被叫信令流程

eps fb被叫信令流程

步骤 1:被叫侧I-CSCF 收到初始会话INVITE 请求。

步骤 2:I-CSCF 向DRA 发送LIR 请求,获取被叫用户注册的S-CSCF 地址。

步骤 3:DRA 将LIR 请求消息转发给UDM/HSS。

步骤 4: UDM/HSS 向DRA 发送LIA 响应,消息中携带为被叫用户提供服务的S-CSCF 地址。

步骤 5:DRA 转发LIA 响应消息给I-CSCF。

步骤 6:被叫侧I-CSCF 根据UDM返回的S-CSCF 地址,路由消息到S-CSCF,并触发到VoLTE AS。

步骤7:VoLTE AS收到INVITE消息后,判断用户有IMS注册,则启动被叫域选流程,通过DRA向UDM发送UDR请求,要求UDM/HSS返回T-ADS Information。

步骤8:DRA转发UDR请求给UDM/HSS。

步骤9:UDM调用AMF的Namf_MT_ ProvideDomainSelectionInfo服务,获取UE在5G域内的域选择信息。

步骤10:AMF返回5G域选择信息,包括是否支持IMS voice over PS Session,最新时间戳以及接入类型。

步骤11:UDM可进行其他域的域选择查询,并进行域选择决策。

步骤12:UDM通过DRA向VoLTE AS发送UDA响应消息,携带域选择结果,包括选择的域是否支持IMS语音及接入类型,如用户位于5G,UDM返回的接入类型仍为4G。

步骤13:DRA将UDA消息转发给VoLTE AS。

步骤14:VoLTE AS继续进行呼叫建立流程,通过S-CSCF把INVITE消息发给P-CSCF。

步骤15:P-CSCF将INVITE消息发给UPF。

步骤16:如果UE在空闲态,UPF通知SMF发起用户寻呼流程。UE被寻呼拉起后,通过Service Request流程恢复UE和UPF之间的QoS Flow,具体流程参见TS 23.502。

步骤17:UPF将INVITE消息发送给终端。

步骤18:终端返回183响应消息。

步骤19:P-CSCF收到SIP消息后,向PCF触发资源预留流程。P-CSCF向DRA发送AAR请求,请求建立语音专用承载,并要求获取用户位置信息。

步骤20:DRA在本地查询不到相应的绑定信息,调用BSF的Nbsf_Management_Discovery服务,通过用户IP地址向BSF(与SMF合设)中查询绑定信息。

步骤21:BSF返回用户的绑定信息,包括PCF/PCRF的Diameter主机名。

步骤22:DRA向PCF/PCRF转发AAR请求。

步骤23:PCF/PCRF通过Npcf_SMPolicyControl_UpdateNotify服务通知SMF为用户建立5QI=1的QoS flow。

步骤24:PCF/PCRF向P-CSCF返回AAA响应消息,消息仍通过DRA转发。

步骤25:SMF调用AMF的Namf_Communication_N1N2MessageTransfer服务,携带N2 SM information和N1 SM information,N2 SM information包括QoS profile、session-AMBR等信息,N1 SM information为PDU Session Modification Command ,包括QoS rule、session-AMBR等信息。

步骤26:AMF向NG RAN发送N2 PDU Session Resource Modification Request消息建立无线资源。

步骤27:NG RAN根据其EPS Fallback配置决定拒绝5QI=1的无线资源建立,返回PDU Session Resource Modification Response,拒绝原因值为"IMS voice EPS fallback or RAT fallback triggered"。

步骤28:AMF调用SMF的Nsmf_PDUSession_UpdateSMContext服务,向SMF返回收到的N2 PDU Session Resource Modification Response。

步骤29:gNB可能触发终端进行邻区测量。

步骤30:gNB发起5GS到EPS的互操作流程,可基于N26的PS Handover或Release with Redirect流程,参见TS 23.502。

步骤31:切换完成后,SMF+PGW-C向SGW和MME发起专用承载建立流程,向SGW和MME发送Create Bearer Request请求,携带EPS bearer QoS信息。

步骤32:MME向eNB发送Session Management Request请求消息,通知eNB预留无线资源,携带EPS bearer QoS信息。

步骤33:eNB将EPS bearer QoS映射为Radio bearer QoS,发起RRC重配置流程。

步骤34:终端完成RRC重配置流程,返回响应消息。

步骤35:eNB返回Session Management Response响应消息。

步骤36:MME向SGW和SMF+PGW-C返回Create Bearer Response响应消息,携带用户当前位置信息。

步骤37:SMF+PGW-C调用PCF/PCRF的Npcf_SMPolicyControl_update服务,向PCF发送用户当前位置信息。

步骤38:PCF/PCRF向P-CSCF发送RAR消息上报用户位置信息。

步骤39:P-CSCF返回响应消息RAA。P-CSCF收到RAR后,根据3gppUserLocationInfo AVP,提取位置信息并保存。

步骤40:双方进行后续的媒体协商流程,包括PRACK和UPDATE流程。

步骤41:被叫振铃并摘机,呼叫接通。P-CSCF在200 OK响应消息的PANI头域中携带之前获得的5G用户位置信息。

相关问答

rf感应是什么意思?

RF(射频识别)它是一种高频交流变化电磁波的简称。一种通信技术,可通过无线电讯号识别特定目标并读写相关数据,而无需识别系统与特定目标之间建立机械或光学...

什么是簇优化?簇优化的目的是什么?

簇优化的内容分为簇优化准备工作,簇优化测试调整两个阶段。准备阶段所做的工作包括基站告警检查,小区状态检查,无线参数核查以及测试路线制定;测试调整阶段具...

哪位好基友怎么选择天津德国施乐百离心风机RF系列现货,施...

[回答]RF(射频识别)它是一种高频交流变化电磁波的简称。一种通信技术,可通过无线电讯号识别特定目标并读写相关数据,而无需识别系统与特定目标之间建立机...

rf通信工程师招聘..._通信工程师_帮考网

岗位职责:1.负责RF通信系统的设计、调试、维护和优化;2.负责RF模块的选型和封装设计,包括射频芯片、功放、滤波器、天线等;3.负责RF测试方案的制...

老师们帮忙回一下!!网络优化优化的效果好吗?

[回答]RF优化:多是天线侧的调整,比如天线挂高、方位角、下倾角、基站增益、射频增益的优化调整系统优化:多为BSC、BTS性能参数的优化调整网络优化是指通...

怎么才能做好通信的网格优化?

所谓的做好一个网格优化也不是一蹴而就的事,解决不了的事情,多用点耐心,解决不了的可以问问身边的朋友。有兴趣可以多看看信令,有时间去后台学习学习参数类...

佳能现在主力发展RF微单,以后还会出半幅或全幅的单反吗?

佳能和尼康现在都是主要发力无反相机了,单反似乎成为了一个被忽视、被抛弃的系统,任由其自生自灭,机身和镜头都没有太多更新的动静了。但是我们应该注意一点...

网优工程师一个项目多少人?

网优工程师一个项目5个人,精通DT/CQT测试、熟悉DT/CQT测试技术规范,能根据不同测试目标和目的,制定测试路线,确保测试数据的科学性、准确性和完备性,能对路...

汽车上用的GPS模块?

这是天工测控针对汽车前装市场推出的一款车规级GNSS(支持北斗、GPS、GLONASS、GALIEO、QZSS和SBAS)定位模块。模块使用符合AEC-Q100标准的芯片,生产流程符...

佳能1dx3会不会成为单反的终点?

可以想象,在相机市场整体下滑的背景下,对产品线进行精耕细作,是佳能需要考虑的。把现在发展的好的半幅微单继续推进,和将全幅微单及其RF镜头做为未来发展的重...

标签:

相关阅读