WMS仓管系统:补货功能
WMS的主要功能是对仓库内所有商品的运转生态进行全面的追踪,连接订单管理系统,让仓管人员随时随地了解仓库当下最新库存数据。本文按照补货的流程顺序,带我们了解了补货的基本逻辑,一起来看看~
前几天刚好与人聊到了WMS的补货功能,这块在上上家做的比较透彻,借此做一个总结。
业务背景
传统仓储由于订单量不大,以批进批出为主,对效率的要求不高,往往采取按单拣选、全场通拣的拣货模式。这种模式下拣货员在系统的指引下按单全场拣货,行走路径较长,拣货效率较低。
电商往往订单量大,且以批进零出为主,为了提升缩短拣货路径,提升拣货效率,由此衍生了存拣分离模式。即存储位只做存储,不做零拣,拣选位只做拣选,不做大量存储,基于水位由存储区向零拣区补货。这种模式下,拣货员只需要在较小的区域内来回穿梭,大大减少了行走距离,降低了劳动强度,提升了订单拣选效率。
适用场景
整体而言,存拣分离模式适用于出货频率较高、批进零出的场景。受限于库位容量,采用存拣分离模式的SKU体积一般较小。
就仓库形态而言,一般综合类电商仓库会基于ABC分析,只针对A类SKU设置零拣位。专业品类仓,则每个SKU均会设置。
传统仓储也有采用存拣分离模式的。采用这类模式的仓库一般采用高架存储,上层为存储位,下层为拣选位。但这类更多是为了解决拣货的便捷性问题,本质上还是全场通拣。
补货任务基本逻辑
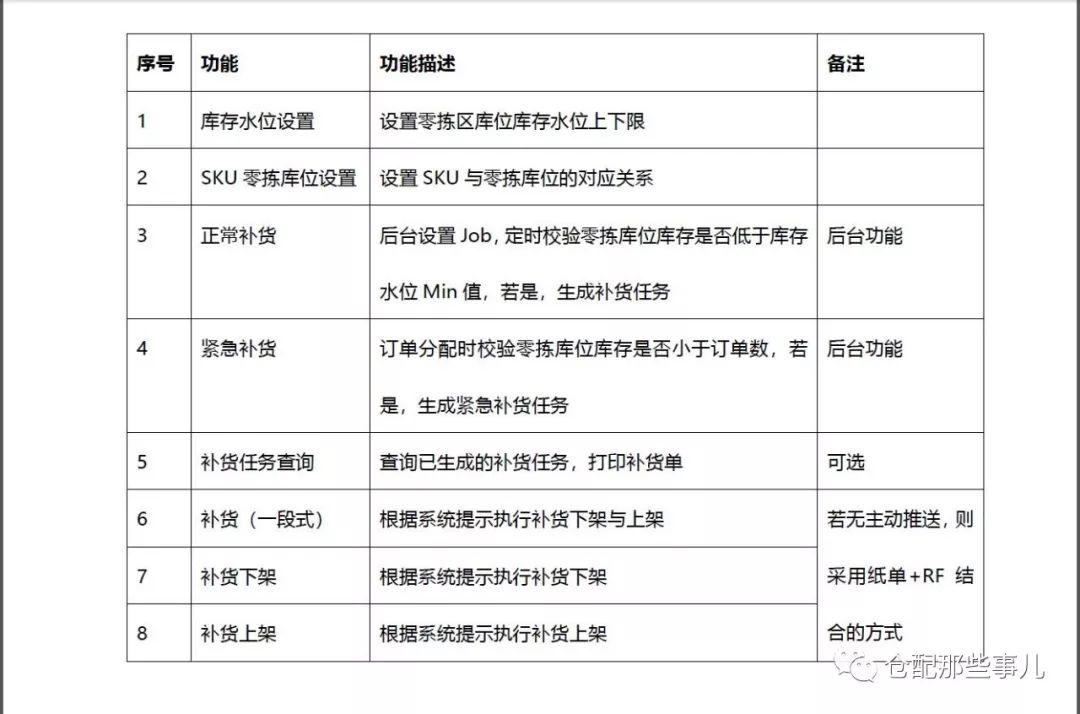
1. 基础设置
为了系统能够自动触发从存储区向拣选区补货,我们需要提前建立
SKU与零拣库位的对应关系;库存水位上下限(Min,Max);以上设置有两种,
SKU与零拣库位一一对应,基于库位设置库存水位;由于单个库位容量限制,不足以满足订单拣选需要,此时往往采用SKU与库位一对多,基于SKU设置库存水位;在实际应用中,由于第二种的系统处理逻辑复杂,往往采用第一种形式。为了弥补第一种的不足,针对于超过单个拣选位库存水位上限,允许从存储区直接拣货;
2. 补货任务生成
(1)什么时候补-补货任务触发时机
补货的触发有三种情况:
正常补货:基于设定的库存水位,系统定时校验库存数量,当库存数量低于设定的时,生成补货任务;紧急补货:订单分配时校验库存,当库存数量小于订单数量时,触发紧急补货任务;主动补货:补货员在巡库过程中发现库存虽未低于库存水位下限,但不足以满足未来一定时期内的拣货需求,自主从存储区向零拣区补货。就系统处理而言,这一类往往直接采用移库的形式进行,系统不生成补货任务;(2)补多少-补货数量
正常补货,补货数量=库存水位上限-当前库存量;
针对紧急补货,往往采用的是补货数量=订单数量+库存水位上限-当前库存量;
当然,由于部分SKU存在包装层级问题,补货时往往采取整箱/托补货的形式进行,因此计算补货数量时还需要进行包装层级转换;
(3)从哪里补-如何计算存储位
从哪里补,本质是库存分配问题。分配过程中主要考虑的周转规则(先进先出、后进先出等等)、包装层级(效率优先(不拆箱)、清空库位(先清掉尾数))、库位动线等,此处不累述;
(4)补到哪里去-零拣库位计算
当SKU与库位一对一时,直接找出SKU与库位关联关系即可。当SKU与库位一对多时,则还需要考虑多个库位的库存数量。
(5)怎么补-补货任务构成维度
经过前序4步,一条最基础的元补货任务已经生成。
在实际应用场景中,除了传统仓库中高架库位向下补的场景,一般基于补货效率考量,会基于一定的规则对多个元补货任务进行汇总打包,即一条补货任务,包含多条元补货任务(补货任务明细);
前者我个人称之为一段式补货,即一个补货任务只包含一个补货任务明细,补货下架与补货上架在一条任务内完成;
后者我个人称之为两段式补货,即一个补货任务可以包含多个补货任务明细,补货下架与补货上架分别执行。
3. 补货任务执行
一般采用RF方式进行,系统会基于最优拣货路径进行库位排序。补货员依据系统提示进行扫描库位与SKU补货下架与上架。
在一段式的场景中,补货下架后系统直接提示零拣区库位。
在两段式的场景中,第一段只执行补货下架,第二段只执行补货上架。两段需通过补货任务号/容器ID进行连接。
需要说明的是,两段式场景中,由于实物堆叠、库位布局差异,往往只能实现补货下架拣货路径最优,而补货上架则无法做到最优。
补货功能设计:
其他:
本场景中拣货任务执行是采用人工方式,若采用货到人方式,只是任务执行的途径与方式发生了变化,原理类似;由于SKU ABC热度是实时变化的,若要更加精确,需要定期基于ABC分类调整零拣区设置;作者:Pershing,个人公众号:仓配那些事儿
本文由 @Pershing 原创发布于人人都是产品经理。未经许可,禁止转载
题图来自Unsplash,基于CC0协议
拆零拣选技术创新与发展
拆零拣选是仓储作业中最复杂、最耗时、占用人力最多的环节,直接决定着物流中心的运营成本和效率。在各行业拆零拣选量越来越大的情况下,拆零拣选技术越来越受到重视。从纸单拣选、亮灯系统、RF拣选等“人到货”技术,到类Kiva机器人等“货到人”系统的应用,再到机器人自动拣选系统,多种拆零拣选技术正在不同的场景发挥作用,并迎来持续创新发展。
众所周知,拣选是整个仓储作业的核心环节,拣选效率的高低直接决定了整个物流配送中心的运营成本和效率,甚至影响到整个供应链的服务能力和服务水平。其中,拆零拣选尤其是重中之重——作业成本最高、人力耗费最大、时间占用最多。电子商务的快速发展,零售模式的创新,以及企业经营模式(如线上线下融合的全渠道模式)的变革,海量碎片化、个性化的订单,更是显著提高了拆零拣选作业的占比,物流配送中心拆零拣选作业占比普遍从原来的10%~20%提高为50%左右,部分甚至超过90%。同时,响应时效的加快进一步加大了本就复杂的拆零拣选作业难度。正因为此,拆零拣选技术备受关注,为了提高效率、降低成本、保证准确性,拆零拣选技术也在上述变化过程中不断创新发展。
丰富的拆零拣选技术
拆零拣选(broken case picking)是物流中心的核心业务形态之一,其概念相对于整箱(件)拣选而言,即当物流中心的订单数量不满足整箱包装(或整箱倍数)时,而进行拆箱拣选并重新包装(或与订单其他拆零商品组箱)的全过程。因此,拆零拣选技术并不仅仅指拣选这一个动作,还要考虑上架、补货、搬运输送、包装等一系列复杂流程。
正是因为拆零拣选的重要性和复杂性,催生出了丰富的拆零拣选解决方案,其构成通常包括存储、输送、拣选以及订单处理系统几部分,技术创新的目的是为了解放拣货人员的双手、减少行走距离,提高作业效率和准确率,降低作业成本。
从拆零技术的发展历程来看,根据自动化程度的高低,或者依赖于“人”的程度,主要可以分为人工拣选和全自动拣选。其中,人工拣选又以人的行走距离或作业方式不同分为“人到货”拆零拣选、“货到人”拆零拣选。
1. “人到货”拆零拣选
这一种人动、货不动的拣选方式。“人到货”拣选技术丰富且由来已久,主要包括纸单(拣货单)拣选、RF/PDA拣选、电子灯光拣选(PTL,pick to light)、语音拣选以及增强现实(AR)智能眼镜拣选等。据伍强科技董事长尹军琪介绍,这些技术各有千秋——如纸单拣选成本最低;PDA有效解决了拣选准确性问题和信息流与物流等同步,实现账实对应;电子灯光拣选速度快,效率最高;语音拣选可以解放双手等。同时,每种拣选技术均有多种变形且有不同的应用场景,如可佩戴的RF、适用于冷库的RF、一对多电子标签等。
2.“货到人”拆零拣选
与“人到货”拣选相对应,即货动,人不动。有关数据显示,仓库作业人员拣货所需时间中,行走时间和寻找储位的时间占比约75%。“货到人”技术通过将人的行走距离降低最低而显著降低了作业强度,提高了拣选效率;同时在存储密度、节省人力等方面拥有突出优势。因此,“货到人”技术已经成为物流中心非常重要的拣选方式。目前,主流的“货到人”技术包括Miniload轻型堆垛机系统、穿梭车系统、类Kiva机器人系统、Autostore系统、旋转货架系统等。
据尹军琪介绍,早在2002年前后,欧洲和日本便已经有基于多层穿梭车的“货到人”应用案例。2010年前后,“货到人”拆零拣选开始崭露头角。得益于电商的高速发展,大量资本进入物流领域,以Kiva为代表的“货到人”拆零拣选系统开创了一个新的时代,并在2015年后得到迅猛发展。目前,“货到人”技术已经普遍应用于电商、图书、医药、服装、工业制造等领域。
3.全自动拆零拣选
全自动拆零拣选技术完全脱离了人的束缚,较早的代表性技术是以A字架为基本原理的自动拆零拣选技术,但因为其应用范围受到限制,所以只在有限的场合得到应用,目前主要在烟草、医药、化妆品等领域有较为成熟的应用。此外,还有用机器人代替人的“货到机器人”全自动拆零拣选技术。
主要拆零拣选技术创新与发展
“人到货”拆零拣选技术是目前仓库与物流中心应用最广泛的拣选技术,既可以单独使用,也可与其他“货到人”技术相结合应用(如电子灯光拣选技术配合Kiva系统应用等),近年来在技术成熟度上有所提升,但整体而言技术进步较慢。
据行业专家介绍,语音拣选作为一种成熟的拣选方式在国外应用广泛,但国内应用相对较少。有观点认为,这种技术对于出货量小、订单深度小、每个SKU只出一件或者一个中型包装的服装企业整体适用性较高。与语音拣选一样可以“解放双手”的增强现实智能眼镜拣选,是近几年随着增强现实技术的发展在国外投入应用的一种较新的拣选方式,增强现实眼镜具有导航功能,同时可以自动扫描货位与商品条形码,只需要拣选员语音确认拣选数量即可,所有作业信息全部投影在眼镜上。但由于技术成熟度等原因,目前应用该拣选技术的企业有限。
“货到人“技术近几年得到市场的广泛关注,其中尤以灵活性高、柔性好,能够适应订单的弹性需求的类Kiva技术和在空间利用率和拣选效率方面更具优势的穿梭车技术最为突出。
1.类Kiva拆零拣选技术创新及发展
尹军琪分析称,在资本市场的追捧下,类Kiva技术成为当前国内发展最迅速的物流拆零拣选技术,大量的新兴公司相继诞生,各种应用被开发出来。
如针对Kiva空间利用率不高,搬运货架效率低的问题,海柔率先开发出可自动存取料箱(货箱)的机器人系统库宝HAIPICK,由库宝机器人、多功能操作台、智能充电桩、货物存储装置以及智慧管理平台HAIQ组成,可助力仓库进行自动化管理,实现智能搬运、拣选、分拣等。
目前,行业内众多类Kiva机器人企业均推出了料箱机器人产品及系统解决方案。在今年的工博会上,极智嘉便全新发布了一款双伸位货箱机器人,在兼顾拣选效率的同时将提高存储能力。为了满足部分客户对拆零拣选效率极高的需求,极智嘉推出了“拣选+分拣”的方案,尤其适合拣选面积大或订单重合度高的场景。针对越库的场景,对于品类大小适宜的标准品类,可通过分拣机器人实现快速准确地分拣,一改人工边拣边分效率低、差错率高的状况;针对非标品类,可通过“订单到人”的方式来解决人工使用叉车进行商品播种遇到的瓶颈。同时,针对客户在有限的空间里有整托存取和拆零拣选的需求,可通过“货到人”拆零拣选产品与四向穿棱车的“上存下拣”方案来实现。据介绍,该方案已经得到商超行业的认可,且很快将落地实施。
除了应用的拓展外,从目前的发展态势看,基于Kiva的进一步研发方向将聚焦于导航技术等方面,如将自动驾驶技术引入Kiva之中,使其具备更灵活广阔的应用场景。
灵动科技第四代 V-AMR 机器人
今年8月,灵动科技发布第四代V-AMR( Vision Autonomous Mobile Robot,视觉自主移动机器)系列产品,其拆零拣选解决方案可支持边拣边分、先拣后分、整单拣选等多种不同模式。其他类Kiva机器人企业也在纷纷推出AMR新品,AMR技术如何帮助“货到人”技术提高拆零拣选效率,值得进一步关注。
2.穿梭车拆零拣选技术创新及发展
除了类Kiva机器人以外,穿梭车系统在拆零拣选环节的应用也备受重视,穿梭车也是最近几年各类物流设备展会中的明星产品之一,足见其市场热度。据尹军琪介绍,不仅穿梭车的充电方式发生了重大改变,其它方面也在不断快速迭代,如换层多层穿梭车解决了穿梭车灵活性问题;四向穿梭车的研发成功,则将穿梭车的灵活性提升到一个新的高度;此外,可在地面行走的穿梭车,则将AGV技术与穿梭车技术融为一体。总的来看,穿梭车在拆零拣选领域的前景不可限量。
江苏华章物流科技股份有限公司资深物流专家华聚良博士表示,多层穿梭车技术可以为拆零拣选提供非常高的吞吐能力,尽管其存储密度不及托盘穿穿梭车系统和Miniload系统,单凭借速度和效率优势,的确是最佳的“货到人”拆零拣选作业方式。近几年,多穿系统正向更高密度、更高效率、更特殊场合应用(如冷库、悬挂版多穿等)三大需求转变。
华章多穿系统应用于线边库
华章开发了密度最大为15深位的立库,单巷道超过2000箱/小时的超高速立库,最低适应-30°C的多穿立库以及适应悬挂物品的悬挂版多穿系统。在CeMAT Asia 2019展会现场,华章就展示了一套悬挂分拣系统,该技术主要针对于服装行业以及小件商品的拆零拣选。华聚良强调,悬挂分拣技术是一种崭新的拆零拣选技术理念。悬挂分拣技术还可以与机器人拣选技术相结合,实现全自动拆零拣选。
在应用扩展方面,穿梭车也有突破。据尹军琪介绍,最典型的应用是线边库和发货暂存区的应用。线边库采用穿梭车可以大幅度提高线边库的灵活性;而发货暂存区的应用,可以大幅度减少集货区的面积,实现发货的有序可控,更为惊喜的是,它在一定场合下可以取代分拣系统的功能。
3.机器人拆零拣选技术
几年前,“货到机器人”开始进入大众视野,但由于机器人夹具(端拾器)的限制(如难以兼顾所有货物的抓取)等,行业内只有针对部分商品的小范围应用。2018年来,随着机器人、3D自动识别和无人化技术的快速发展,机器人自动拣选被提上议程。设备商不断在夹具的适应性方面进行尝试,特别是3D识别技术的突破,消除了货物不规则和位置不确定等带来的各种限制。
在日前结束的工博会上,瑞仕格便首次展示了号称目前行业最先进的小件商品拆零拣选自学习型机器人ItemPiQ。
在 2020 工博会上,瑞仕格首次展示小件商品拆零拣选自学习型机器人 ItemPiQ
据介绍,ItemPiQ集库卡机器人技术和瑞仕格物流经验于一身,应用智能视觉识别系统和多功能夹具,结合软件算法,可以自动确定新产品的抓取点,选择不同的吸取方式并结合机械抓取方法,使其具备高度灵活性,可以保障高峰期大量订单履约的精准拣选,能以高达1000件/小时的速度全天候运行,帮助企业应对季节性订单高峰。
尽管越来越多的全自动拆零拣选技术开始出现,但要进入实用阶段,除了3D识别技术和夹具技术外,还有很多难关需要突破,如拣选效率、拣选准确性和可靠性、系统成本等。
拆零拣选技术未来发展方向
近年来,拆零拣选在各行业物流配送中心的比重越来越高,拆零比例最高的B2C电商,其快速增长的态势和海量的包裹数在全世界绝无仅有;B2B行业的业务量也在不断增长,并且订单越来越小,越来越趋于零散,典型的如实施两票制之后的医药行业,向线上发力的零售连锁行业等。拆零拣选量越来越大,也意味着拆零技术愈发受到重视。
“毋庸置疑,未来的物流系统中,拆零拣选会变得越来越重要。”尹军琪肯定到。由于“货到人”技术已日臻成熟,会成为今后十年的最关键发展方向,并将向着速度更快、更加柔性化发展。人机交互技术将会是“货到人”技术中,未来很长一段时间关注的焦点。而与之相应的升级技术——“货到机器人”拣选技术,现在已经初现端倪,随着机械臂及机器视觉的发展和成本的逐步下降,必将迎来广泛的应用,成为下一个技术热点,拆零拣选进入全自动化时代变得指日可待。
总的来看,如何在更快的速度、更高的效率、更低的成本之间寻求平衡,是物流永远追求的目标,当拆零成为影响物流速度的主要瓶颈环节之后,对拆零技术的研究将成为重中之重。当设备自动化和无人化问题解决以后,各种以“算法”为基础的软件,将会发挥更大的作用,传统的技术也将因此而显示出强大的生命力。
相关问答
rf是什么的缩写在物流行业中?
RF,是拣选系统的意思。RF拣选系统RadioFrequency是二次大战后在美国、日本的物流中心中广泛采用的一种自动分拣系统,该系统目前已经成为发达国家大中型物流...
五种物流分拣与拣选技术?
一、分拣系统类型:在现代分拣技术里,拣货系统按照作业形态可分为“人到货”和“货到人”两种拣选形式。在“人到货”的分拣系统里,由分拣人员带着拣选容器按...
摘果式和播种式拣货方法的异同?
对管理信息系统、人员、规章...这个问题可以通过改善控制流程、加强操作培训来解决。3、流程的管理要求较高:摘果式分拣的工作失误只影响一个客户,播种式影响的...
wms自动拣货系统特点有什么?
[回答]WMS系统必须具备多样化的库存策略,满足不同品类、不同ABC分类商品的存储策略,在物理层面将商品从业态、货主、促销等属性中抽象出来进行集约化存储,...
wms电子标签拣货有什么优势?
[回答]WMS系统与生产计划排程、生产调度管理、生产过程控制等无缝衔接,在原材料、半成品、成品的生产出库、剩余返回、销售出库等环节,WMS系统进行智能化...
市场上WMS系统多少钱,包含哪些功能?
一个成熟的WMS(仓库管理系统)应该具备的那些功能WMS仓库管理系统是一款以标准化、智能化过程导向管理的仓库管理软件,它结合了众多知名企业的实际情况和管理...
wms系统逻辑是什么?
是一个实时的计算机软件系统,它能够按照运作的业务规则和运算法则,对信息、资源、行为、存货和分销运作进行更完美地管理,使其满足最大要...仓储管理系统(WMS...
哪位同志!求答案辽宁播种式电子标签拣货系统怎么选,播种式...
[回答]分拣分流口主要是针对输送系统而言,在可能会发生阻塞的输送节点进行输送货物的剔除分流,尽量保证整个系统在运转时,不会因为单个设备模块/输送单元...
...种式电子标签拣货系统,有了解播种式电子标签拣货系统的吗??
[回答]中银速通电子标签安装方式:您向中行提交中银速通基本申请资料后,仅需签署《中银速通联名卡使用合约》,联随申请件交至银行,第二联您留存。待审批通...
企业如何进行人员管理?
记得初读《卓有成效的管理者》时,对管理学没有深刻的认知,觉得管理不外乎就是制定些条条框框约束,让需要被管理的人员按照设定的制度走,没有“有效的管理”。...
