(图文+视频)C4D野教程:RF配合TFD制作液体烟雾效果
最近刚好有些空闲时间,所以废话不多说,继续来临摹,同样来自我们临摹过多次INS上国外大佬@BastardFilms 的一个流体效果:
同样我这边把动画压缩成动图我们一起看看效果吧:
这个像牛奶一样的液体烟雾效果其实我一开始一直以为是用XP做的,结果打开以后发现大佬说的是用RF和TFD制作的:
一直以来我只知道TFD可以驱动C4D默认粒子、TP粒子以及XP粒子。
从来没有想过还可以和RF搭配着使用,测试过后发现,RF和TFD确实是可以配合使用的,但是无法使用TFD来驱动RF的粒子,却可以使用RF来驱动TFD。
原图应该就是用的RF来驱动TFD的烟雾做出液态烟雾的效果的。
尝试了一下感觉总体其实并不太难,个人认为对于这种小的场景,并且对流体模拟没有太多花哨要求的情况下,RF比XP模拟起来更容易上手一些。
场景方面我们就不搭建了,这个不是我们今天的重点,另外由于我还从来没有用过RS来渲染烟雾。
所以今天我打算用RF、TFD来模拟,最后用RS来渲染出这个像牛奶一样的液体烟雾效果。
首先打开C4D,这个是我在魔顿网上下载的杯子和瓶子的模型:
删除多余的对象、材质调整完坐标轴以后,它是这样的:
现在的模型它的开口是封闭的,这肯定不行,没关系我们一个一个的来调整:
首先是瓶子,切换到面级别,我们可以直接用填充选择来选中自己想要删除的部分:
开口的位置打开删成这样就可以的,不要忘记瓶子里面之前有充当液体的部分也需要用填充工具选择以后删除:
删除完毕之后记得切换到点级别全选,然后鼠标右键优化一下:
再来是杯子,同样填充选择选中删除不要的部分:
杯子这里需要注意的是原模型,杯子内部到底部是有一定距离的:
所以选中杯子内底部的面:
把它往下移动一点:
杯子底部的三角面其实是没有关系的,不过如果你和我一样有强迫症,可以选中它们删除:
再用封闭孔洞插件封上,最后不要忘记点级别全选优化哈:
为了方便观察,可以给两个模型都添加显示标签,显示网线:
然后调整两个模型的位置,这个不用多说吧:
新建一个圆形发射器,摆放到合适的位置:
给两个模型添加RF的碰撞标签以及体积标签:
再给场景里添加一个重力:
帧速率改为25,做10秒的动画吧:
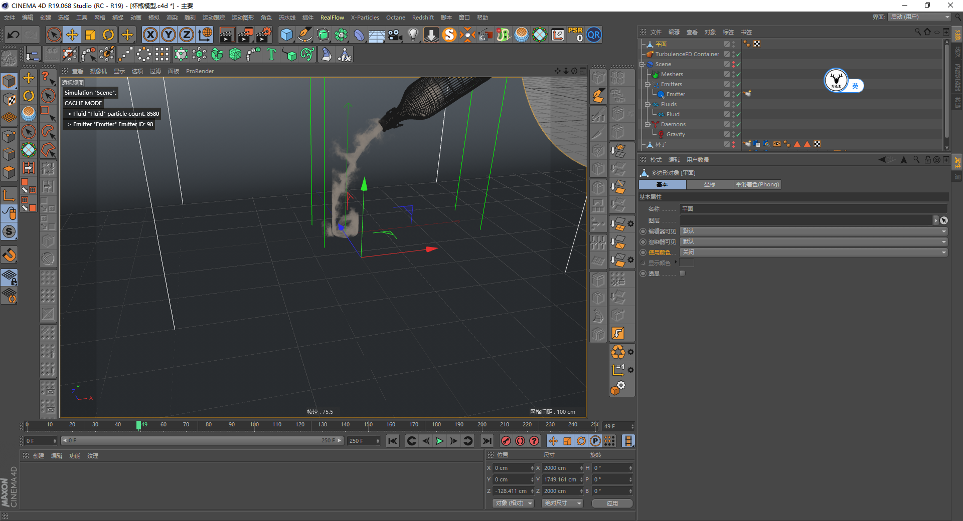
这个时候点击播放,粒子会到处四散:
在瓶子的体积标签里,将模式改为外壳,同时碰撞的尺寸所以改小一点,不过杯子的碰撞模式肯定也需要调整:
所以同样杯子的体积标签需要将模式改为外壳,同样碰撞尺寸小一点,但是现在出现了穿模的现象:
只需要适当的提高最小和最大的子帧步幅,就不会有穿模的情况了:
因为我们后面要用RF来驱动TFD,粒子数量太少的话烟雾的效果可能会不太好。
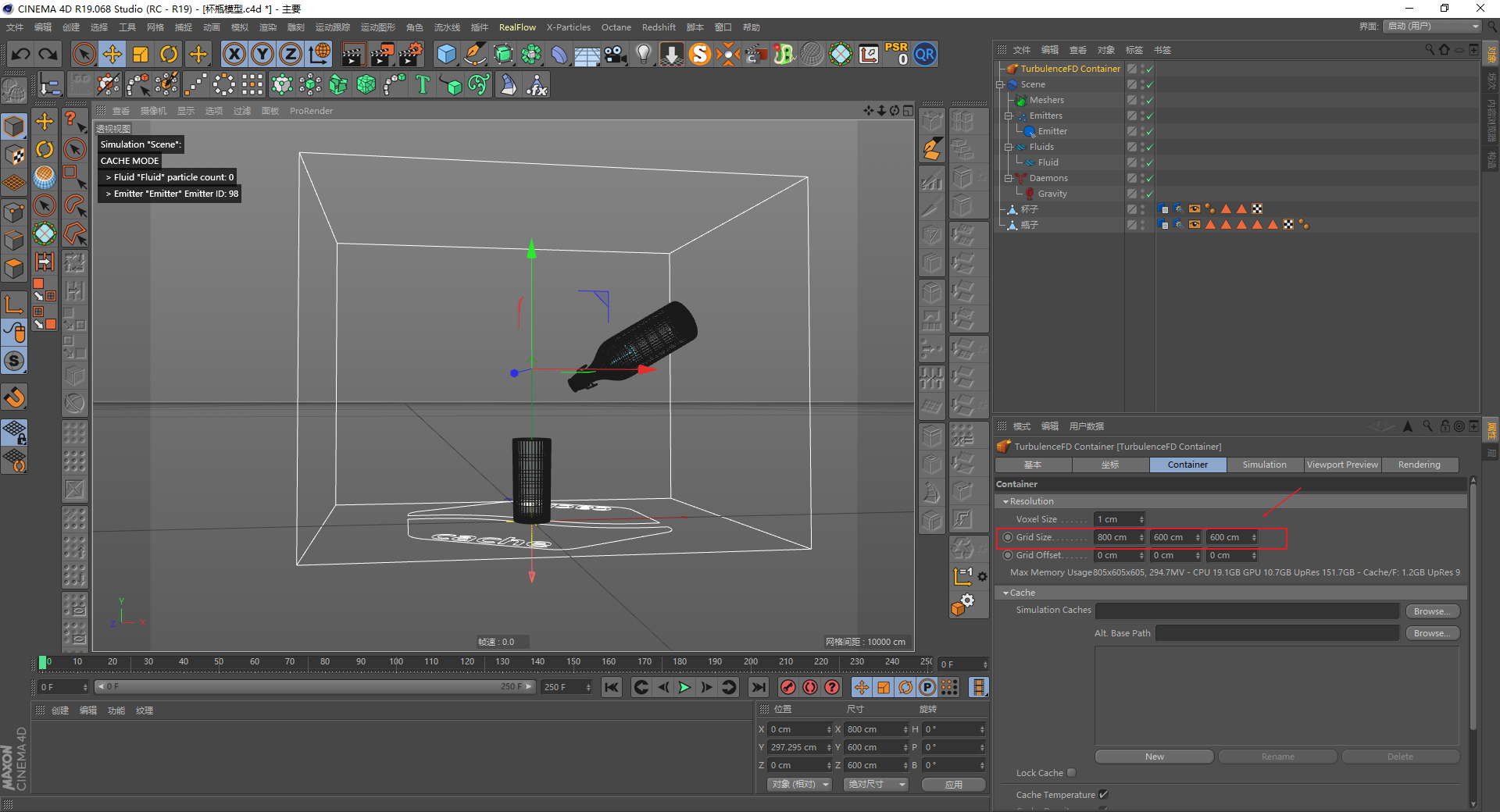
所以流体设置里我提高了分辨率,并且提高了一点涡度,其他并没有太多复杂的设置:
最后我希望杯子的水不要流出来,刚好在最后一帧的时候倒满就好,所以降低了一下粒子发射的速度:
RF在模拟这种流体确实很方便,不需要过多的调整基本上就可以先将粒子缓存了:
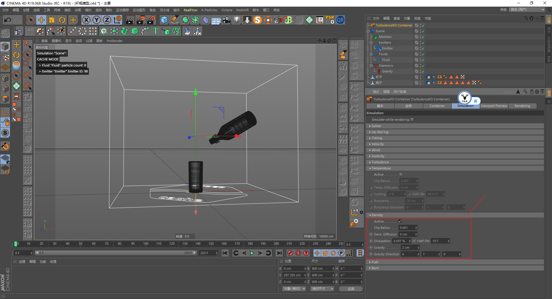
接下来就是用TFD模拟烟雾了,新建TFD容器框包裹住模型:
由于我们要模拟烟雾,所以我这里缓存的是密度通道,当然温度通道也是可以的。
这里我修改了重力的方向,只给了一点重力值,同时消散时间我修改了一下,让烟雾能够更快消散:
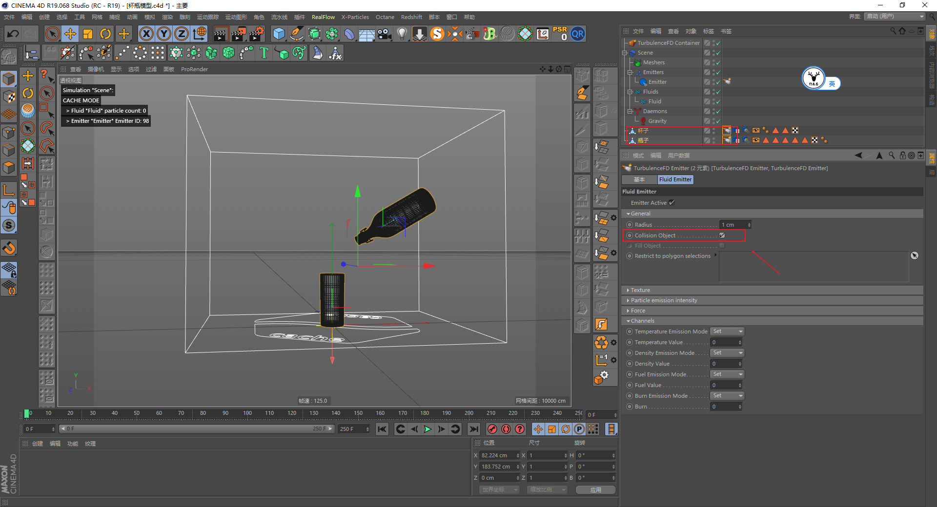
给RF发射器添加TFD标签,勾选碰撞,密度通道给一定的数值:
两个模型也添加TFD标签,勾选碰撞:
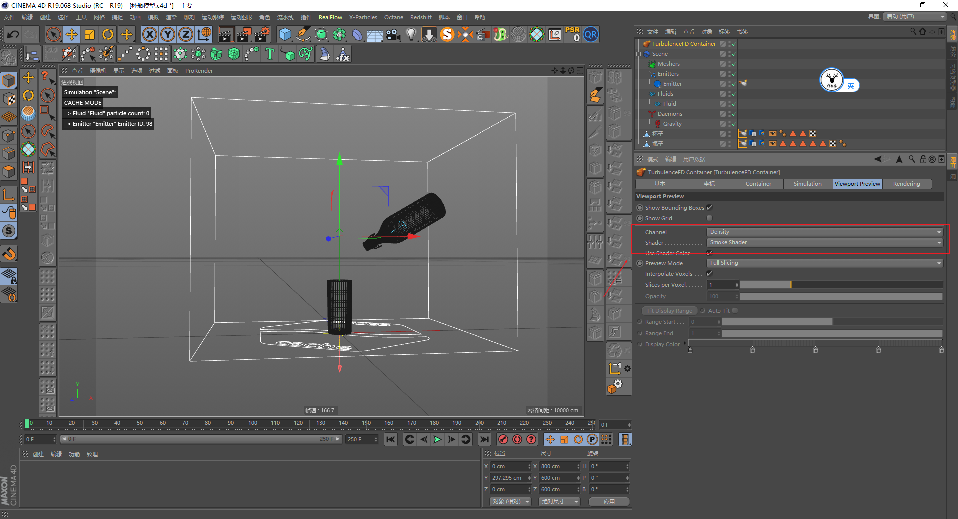
预览里记得将通道改为密度通道,着色为烟雾着色器:
接下来就可以看着效果来调整参数了,我先模拟了一次,感觉其实整体都还好,就是烟雾有点过于平整了:
于是我在TFD标签里添加了一点法线力,提高了一点密度的数值:
同时涡度以及湍流的参数也给了一些:
可以看到修改数值以后,由于烟雾的细节变多了,模拟的时间以及占用的空间也明显变大了:
用平面搭建一个简单的曲面场景,这个不用说吧:
接下来就是渲染部分了,设置渲染尺寸,新建摄像机固定视角:
新建RS环境光,给一个HDRI贴图:
RS灯光的体积里需要给一定数值才能渲染出烟雾:
新建一个RS的体积材质:
把材质球给TFD的容器,同时RS材质中的散射通道载入TFD的密度,这样烟雾就渲染出来了:
这里有个小插曲,你可能会发现RS的桶装渲染和渐进式渲染出来的差别非常大:
这个其实是我们下载的这个模型场景设置导致的,康秋D调出工程设置,你会发现它没有勾选线性工作流,勾选以后桶装渲染和渐进渲染的情况就正常了:
重新回到材质里,将吸收的数值改小烟雾就会越透明,然后发光我这里也载入了密度通道,给了一丢丢数值:
瓶子的材质就是一个普通的玻璃材质,取消勾选了剔除内部折射:
我这里把曲面场景更换成了一个普通用于接收投影的平面,然后给了它阴影捕捉节点,开启了反射,反射的粗糙以及衰减:
渲染设置里我打开了全局光照:
因为有玻璃,所以我提高了反射以及折射的次数:
提高了统一、折射、反射、灯光以及体积雾的采样:
同时我这里做了一下分层:
渲染时间确实挺长的,花了差不多13个小时:
渲染完毕以后我才发现自己忘记勾选透明通道了,为了节省时间我又重新弄到农场里去渲染,60多块钱花了2个多小时渲染完:
最后看看效果吧:
下面是今天的视频版:
视频版稍后单独发送
好啦,今天所有的内容就到这里,想要源文件以及原视频的童鞋后台撩我 获取吧!
更多内容欢迎关注公众号:
本文由“野鹿志”发布
转载前请联系马鹿野郎
私转必究
(图文+视频)C4D野教程:TFD、XP和RF三大流体插件协作案例
在逛INS的时候,看见国外一位叫做BastardFilms的大神制作了很多流体的效果:
尤其是他制作的很多液态烟雾的流体,我特别喜欢,由于我不知道怎么下载INS的视频,所以这里只有发个截图大家看看:
作者这里有说明是用TFD、XP4.0以及RF三个软件协作完成的。
新版本的XP4.0有xpExplosiaFX(爆炸)功能,之前也写过一篇xpExplosiaFX制作的烟雾流体的文章:
因此这种烟雾流体的效果其实是可以直接用XP4.0制作的,但是由于并不是所有的童鞋都有XP4.0。
并且我也已经很长时间没有用过TFD和RF了,再不练习下就不会用了。
所以我们今天就用TFD、XP以及RF来临摹一下大神的这个小案例吧。
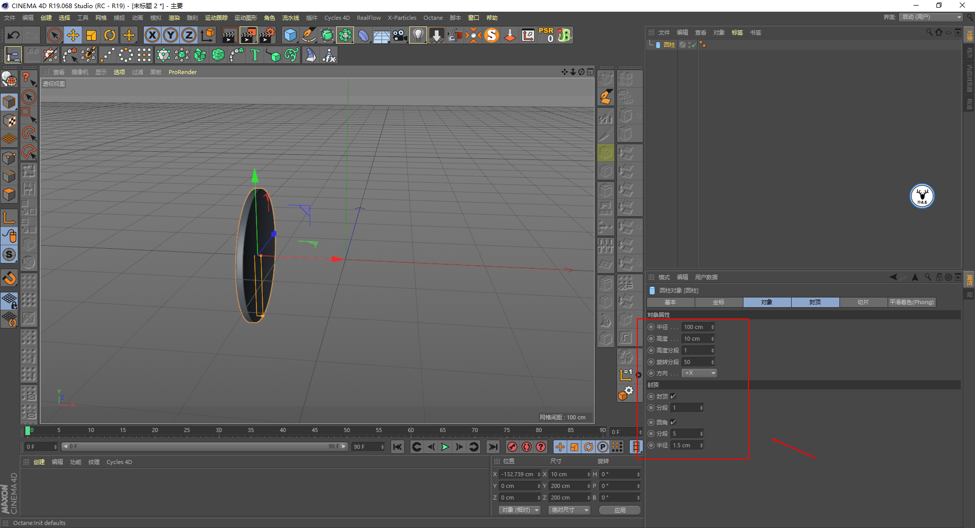
打开C4D,新建一个圆柱体,调整它的高度、旋转分段、方向以及圆角等参数,这个不用多说哈:
这里我觉得可以先打开OC,新建摄像机固定好视角会比较好一点:
新建球体,半径调小一点:
新建克隆对象,克隆球体,克隆模式为放射状,数量和半径大家都看着来,然后调整克隆对象的位置,让圆柱体在摄像机的视角上刚好挡住克隆对象:
再给克隆对象添加随机效果器,随机小球的大小和位移,X轴向上的位移稍微小一点,尽量还是让圆柱体能挡住克隆对象:
如果你发现添加随机效果器以后还是有部分小球会被看到的话,可以适当调整一下克隆里的偏移,直到小球被挡住为止:
接下来就是要在克隆的小球上模拟烟雾啦,由于本篇的内容主要是分享TFD、XP以及RF三款插件的协作流程,所以TFD的使用方面就不多做介绍了,大家有需要可以阅读一下下面这篇文章:
打开TFD的容器,调整尺寸,默认情况下TFD是勾选了温度通道的,由于我们后面需要烟雾来驱动粒子,所以把速度通道也勾选上:
模拟面板里,速度的修剪值改为0,给一点速度的阻尼,然后粒子速度尺寸改为100,代表着流体会百分之百影响粒子。
涡度和湍流值都给一点,适当的调整一下湍流的最大尺寸,当然这些参数都不是一定的,大家根据自己的情况来:
温度里面由于我们希望的是烟雾在X轴向上移动,所以浮力的方向改为X轴向,其他参数默认就好了:
给克隆对象添加TFD的发射器标签,温度通道给上一定的数值,这样才能模拟出烟雾来,然后X轴方向给一点法线力,再给点压力:
设置差不多了就可以调出TFD的模拟窗口了,可以先把模式改为交互式模拟,这样可以不缓存的情况下先查看烟雾的效果,有什么问题可以及时的再到各个面板去修改参数:
参数方面如果没有问题了,那么就可以在容器里选择一个空间大一点的硬盘作为缓存路径,将模拟窗口模式改为缓存,然后点击缓存,我这里缓存了120帧:
接下来就进入到XP的操作了,我这里用的是4.0,但是用低版本的2.1也是可以的,道理一样。
新建一个用于发射烟雾驱动粒子的发射器,发射器模式改为对象,发射源为多边形表面,将对象链改为连接对象,这样克隆的每一个球体都会发射粒子:
发射面板里,我觉得发射模式就默认的Rate就好,粒子数量就5W吧,然后将粒子速度改为0,点击播放,就可以看见粒子被烟雾驱动的动态了:
再新建一个圆柱体发射粒子的发射器,同样发射模式为对象,发射源是多边形表面。
这里发射模式我改为Shot模式,只发射一帧,数量多一点20W吧,然后速度同样改为0。
至于修改颜色方便区分这个就不用说了哈:
这个时候点击播放你会发现一个很严重的问题,因为现在TFD对于粒子来说就是一个力场,所以圆柱体发射出来的粒子同样会受到TFD发射出来的烟雾而无法保持原型,这不是我们想要的:
没关系,在发射器的修改器里,把TFD容器拖进来排除一下,让它不受到TFD的影响就好:
至此XP里的操作也完毕了,你可以缓存一下粒子,但是我觉得可以先暂时不用缓存,后面如果觉得有什么问题还可以直接修改粒子的参数。
接下来就要到RF里操作啦,其实这里转到RF里操作主要还是针对XP2.1的老用户。
因为RF里的操作其实就是为了把粒子网格化,而XP2.1将粒子网格化的工具只有Skinner,效果并不理想,XP4.0因为有了OpenVdbMesher的效果已经很好了,所以可以不用转换到RF里。
低版本XP要转到RF里操作首先要把XP粒子转为TP粒子才行,同时选中两个发射器,在发射面板里的TP粒子栏位勾选创建TP粒子:
然后再模拟-TP粒子中打开TP粒子设置:
在TP粒子设置里把组拖到XP粒子里的添加TP粒子组里,这样就将XP粒子转为TP粒子了,并且XP里的参数调整同样可以影响到TP粒子:
在RF里打开创建网格:
再把TP粒子设置里的组拖到RF网格的TP组栏位,点击创建网格,然后点击播放键,网格就创建出来了。
这里最好把TP粒子的显示改为无,以免影响到我们观察网格的状态:
参数方面大家看着效果调整就好,主要调整半径,平滑以及细化这三个参数就好。
另外网格我个人就不建议缓存了,因为缓存的体积实在是太大了,而且非常的花费时间:
后面就是渲染部分啦,新建纯色背景以及HDRI环境光这个不用多说哈,都是套路:
材质的话就是一个SSS次表面散射材质,也是套路:
视情况再补两盏灯吧,套路套路:
这个动画我渲了8个多小时,勉强还能接受吧:
最后剪辑一下看看效果吧:
啊啊啊,形态和原作者比起来查了十万八千里,但是总体流程应该是没错的,下面是今天的视频版:
视频版稍后单独发送
好啦,今天的内容就到这里,想要原视频、源文件的童鞋后台撩我 获取吧!
更多内容欢迎关注公众号:
本文由“野鹿志”发布
转载前请联系马鹿野郎
私转必究
相关问答
哪位老铁 请解答一下 亚克力盒子怎么制作?
[回答]coreldraw绘制立体包装盒的方法如下:步骤1、用矩形工具画出一个矩形图。步骤2、自由选择矩形图,按钮Ctrl键,向上旋转矩形图,页面鼠标右键,造出一个...
