射频电路的原理及应用
什么是射频电路?
射频简称RF,射频就是射频电流,它是一种高频交流变化电磁波的简称。每秒变化小于1000次的交流电称为低频电流,大于1000次的称为高频电流,而射频就是这样一种高频电流。
射频电路指处理信号的电磁波长与电路或器件尺寸处于同一数量级的电路。此时由于器件尺寸和导线尺寸的关系,电路需要用分布参数的相关理论来处理,这类电路都可以认为是射频电路,对其频率没有严格要求,如长距离传输的交流输电线(50或60Hz)有时也要用RF的相关理论来处理。
射频电路的原理及发展
射频电路最主要的应用领域就是无线通信,图1.1为一个典型的无线通信系统的框图,下面以这个系统为例分析射频电路在整个无线通信系统中的作用。
图1.1 典型射频系统方框图
这是一个无线通信收发机(tranceiver)的系统模型,它包含了发射机电路、接收机电路以及通信天线。这个收发机可以应用于个人通信和无线局域网络中。在这个系统中,数字处理部分主要是对数字信号进行处理,包括采样、压缩、编码等;然后通过A/D转换器转换器变成模拟形式进入模拟信号电路单元。
模拟信号电路分为两部分:发射部分和接收部分。
发射部分的主要作用是:数- 模转换输出的低频模拟信号与本地振荡器提供的高频载波经过混频器上变频成射频调制信号,射频信号经过天线辐射到空间中去。接收部分的主要作用是:空间辐射信号经过天线耦合到接收电路中去,接收到的微弱信号经过低噪声放大器被放大后与本地振荡信号经过混频器下变频为包含中频信号分量的信号。滤波器的作用就是将有用的中频信号滤出来后输入模-数转换器转换成数字信号,然后进入数字处理部分处理。
下面,将针对图1.1 方框图中的低噪声放大器(LNA)讨论一般射频电路的组成和特点。
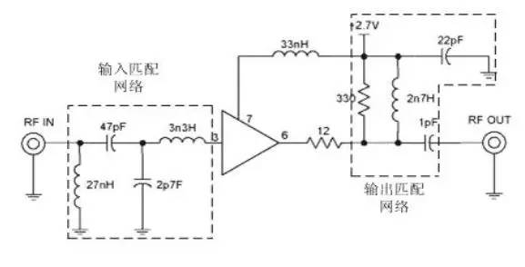
图1.2以TriQuint公司的TGA4506-SM为例,给出了这个放大器的电路板图,注意到输入信号是通过一个经过匹配滤波网络输入放大模块。放大模块一般采用晶体管的共射极结构,其输入阻抗必须与位于低噪声放大器前面的滤波器的输出阻抗相匹配,从而保证最佳传输功率和最小反射系数,对于射频电路设计来说,这种匹配是必须的。此外,低噪声放大器的输出阻抗必须与其后端的混频器输入阻抗相匹配,同样能保证放大器输出的信号能完全、无反射的输入到混频器中去。这些匹配网络是由微带线组成,在有些时候也可能由独立的无源器件组成,但是它们在高频情况下的电特性与在低频的情况下完全不同。图上还可以看出微带线实际上是一定长度和宽度的敷铜带,与微带线连接的是片状电阻、电容和电感。
图1.2 TGA4506-SM电路版图
图1.3用于个人通信终端的低噪声放大器电路板图
在电子学理论中,电流流过导体,导体周围会形成磁场;交变电流通过导体,导体周围会形成交变的电磁场,称为电磁波。
在电磁波频率低于100khz时,电磁波会被地表吸收,不能形成有效的传输,但电磁波频率高于100khz时,电磁波可以在空气中传播,并经大气层外缘的电离层反射,形成远距离传输能力,我们把具有远距离传输能力的高频电磁波称为射频,英文缩写:RF。高频电路基本上是由无源元件、有源器件和无源网络组成的。高频电路中使用的元器件与低频电路中使用的元器件频率特性是不同的。高频电路中无源线性元件主要是电阻(器)、电容(器)和电感(器)。
在电子技术领域,射频电路的特性不同于普通的低频电路。主要原因是在高频条件下,电路的特性与低频条件下不同,因此需要利用射频电路理论去理解射频电路的工作原理。在高频条件下,杂散电容和杂散电感对电路的影响很大。杂散电感存在于导线连接以及组件本身存在的内部自感。杂散电容存在于电路的导体之间以及组件和地之间。在低频电路中,这些杂散参数对电路的性能影响很小,随着频率的增加,杂散参数的影响越来越大。在早期的VHF频段电视接收机中的高频头,以及通信接收机的前端电路中,杂散电容的影响都非常大以至于不再需要另外添加电容。
此外,在射频条件下电路存在趋肤效应。与直流不同的是,在直流条件下电流在整个导体中流动,而在高频条件下电流在导体表面流动。其结果是,高频的交流电阻要大于直流电阻。
在高频电路中的另一个问题是电磁辐射效应。随着频率的增加,当波长可与电路尺寸12比拟时,电路会变为一个辐射体。这时,在电路之间、电路和外部环境之间会产生各种耦合效应,因而引出许多干扰问题。这些问题在低频条件下往往是无关紧要的。
随着通信技术的发展,通信设备所用频率日益提高,射频(RF)和微波(MW)电路在通信系统中广泛应用,高频电路设计领域得到了工业界的特别关注,新型半导体器件更使得高速数字系统和高频模拟系统不断扩张。微波射频识别系统(RFID)的载波频率在915MHz和2450MHz频率范围内;全球定位系统(GPS)载波频率在1227.60MHz和1575.42MHz的频率范围内;个人通信系统中的射频电路工作在1.9GHz,并且可以集成于体积日益变小的个人通信终端上;在C波段卫星广播通信系统中包括4GHz的上行通信链路和6GHz的下行通信链路。通常这些电路的工作频率都在1GHz以上,并且随着通信技术的发展,这种趋势会继续下去。但是,处理这种频率很高的电路,不仅需要特别的设备和装置,而且需要直流和低频电路中没有用到的理论知识和实际经验。
射频电路的应用
RF(Radio Frequency)技术被广泛应用于多种领域,如:电视、广播、移动电话、雷达、自动识别系统等。专用词RFID(射频识别)即指应用射频识别信号对目标物进行识别。
RFID的应用包括:
● ETC(电子收费)
● 铁路机车车辆识别与跟踪
● 集装箱识别
● 贵重物品的识别、认证及跟踪
● 商业零售、医疗保健、后勤服务等的目标物管理
● 出入门禁管理
● 动物识别、跟踪
● 车辆自动锁死(防盗)
射频频段频段的主要应用领域有:
1. 卫星通信与卫星电视广播
* 双边带广播系统(DBS-Direct Broadcast System)
* C波段 :4/6GHz,下行4 GHz,上行6 GHz
* Ku波段:12/15GHz,下行12GHz,上行15GHz
* 卫星间通信:36GHz
2. 微波中继通信
* 干线微波:2.1GHz,8GHz,11GHz
* 支线微波:6GHz,8GHz,11GHz,36GH
* 农村多址(一点多址):1.5GHz,2.4GHz,2.6GHz
3. 雷达、气象、测距、定位
* 雷达远程警戒:P, L, S,C
* 精确制导:X,,Ka
* 气象:1.7 GHz,0.1375GHz
* 汽车防撞、自动记费:36 GHz,60GHz
* 防盗:9.4 GHz
* 全球定位:1227.60MHz和1575.42MHz
4. 射电天文:36GHz, 94GHz, 125GHz
5. 计算机无线网:2.5 GHz, 5.8 GHz, 36GHz
深度分析射频电路的原理及应用
什么是射频电路
射频简称RF,射频就是射频电流,它是一种高频交流变化电磁波的简称。每秒变化小于1000次的交流电称为低频电流,大于1000次的称为高频电流,而射频就是这样一种高频电流。
射频电路指处理信号的电磁波长与电路或器件尺寸处于同一数量级的电路。此时由于器件尺寸和导线尺寸的关系,电路需要用分布参数的相关理论来处理,这类电路都可以认为是射频电路,对其频率没有严格要求,如长距离传输的交流输电线(50或60Hz)有时也要用RF的相关理论来处理。
射频电路方框图
射频电路的原理
射频电路的原理我们以普通手机射频电路来详细的介绍:
1
接收电路的结构和工作原理:
接收时,天线把基站发送来电磁波转为微弱交流电流信号经滤波,高频放大后,送入中频内进行解调,得到接收基带信息(RXI-P、RXI-N、RXQ-P、RXQ-N);送到逻辑音频电路进一步处理。
电路分析:
电路结构
接收电路由天线、天线开关、滤波器、高放管(低噪声放大器)、中频集成块(接收解调器)等电路组成。早期手机有一级、二级混频电路,其目的把接收频率降低后再解调(如下图)。
接收电路方框图
2
发射电路的结构和工作原理
发射时,把逻辑电路处理过的发射基带信息调制成的发射中频,用TX-VCO把发射中频信号频率上变为890M-915M(GSM)的频率信号。经功放放大后由天线转为电磁波辐射出去。
电路分析:
电路结构。
发射电路由中频内部的发射调制器、发射鉴相器;发射压控振荡器(TX-VCO)、功率放大器(功放)、功率控制器(功控)、发射互感器等电路组成。(如下图)
3
本振电路的结构和工作原理:
(本机振荡电路、锁相环电路、频率合成电路)
该电路产生四段不带任何信息的本振频率信号(GSM-RX;GSM-TX;DCS-RX;DCS-TX);送入中频内部,接收时对接收信号进行解调;发射时对发射基带信息进行调制和发射鉴相。
电路分析:
电路结构:手机本振电路有四种电路结构。
a) 由频率合成集成块、接收压控振荡器(RX-VCO)、13M基准时钟、预设频率参考数据(SYN-DAT;SYN-CLK;SYN-RST;SIN-EN),组成(早期手机多用;如下图)。
b) 把频率合成集成块集成在中频内部,结合外接RX-VCO组成(中期机、诺基亚机多用;(如下图)
c) 把频率合成集成块、接收压控振荡器(RX-VCO)集成一体,称本振集成块或本振舐IC(中期机、三星机多用;如下图)。
d) 把频率合成集成块、接收压控振荡器(RX-VCO)集成在中频内部(新型机、杂牌机多用;如下图)。
值得注意:无论采用何种结构模式,只是产生的频率不同;其工作原理,产生的频率信号的走向和作用都一样的。
射频电路的应用
RF(Radio Frequency)技术被广泛应用于多种领域, 如:电视、广播、移动电话、雷达、自动识别系统等。专用词RFID(射频识别)即指应用射频识别信号对目标物进行识别。
RFID的应用包括:
1、ETC(电子收费)
2、 铁路机车车辆识别与跟踪
3、 集装箱识别
4、贵重物品的识别、认证及跟踪
5、 商业零售、医疗保健、后勤服务等的目标物管理
6、出入门禁管理
7、动物识别、跟踪
【如果你喜欢EDA365的文章,记得关注和点赞哦!】
相关问答
RF的基本原理?
射频功率放大器(RFPA)是发射系统中的主要部分,具有电磁反向散射耦合,依据电磁波的空间传播规律,一般适用于低、高频工作的近距离射频识别系统,发射出去的...
rf开关原理?
发射一定的高频无线电波作用于探头上,以此分析和确定容器内物位的变化。射频导纳开关对所探材料的不同,无线电波的频率也随之改变。射频导纳开关的探头和容器...
rf提升原理?
rf射频的原理是用射频光将皮肤表层照射,然后用这种光束穿透皮肤表层达到皮肤深层,对皮肤的胶原蛋白层形成刺激,这样胶原蛋白就会再生,再生的胶原蛋白就会增加...
rf发射与接收原理?
RF(射频)发射与接收原理涉及到无线通信中的信号传输和接收过程。发射原理:1.信号调制:RF信号源产生基带信号,通过调制电路将基带信号调制到射频频率上,形...
rf射频原理?
回答如下:RF射频原理指的是无线电频率范围内的电磁波传播原理。在RF射频中,电流会在导体内产生电磁场,导致电磁波的传播。这些电磁波的频率通常在3kHz到300G...
【纸色谱法分离鉴定氨基酸原理,影响Rf因素是什么(简洁)】作业帮
[最佳回答]氨基酸的极性,带电荷类型及带电荷量,氨基酸分子的大小及分子形状固定相的极性,材料,颗粒大小和均匀程度流动相的极性,材料氨基酸的极性,带电荷类型...
数字rf接口是什么意思?
数字rf接口的意思是为无线电射频接口。它是目前家庭有线电视采用的接口模式。RF的成像原理是将视频信号(CVBS)和音频信号(Audio)相混合编码后输出,然后在显...
什么是RF接口?
RF接口是为无线电射频接口。它是目前家庭有线电视采用的接口模式。RF的成像原理是将视频信号(CVBS)和音频信号(Audio)相混合编码后输出,然后在显示设备内部...
rf是什么接口?
rf接口是无线电射频接口。射频接口,(也叫RF接口,同轴电缆接口,闭路线接口)属于模拟信号接口,所有的电视都支持这个接口,闭路信号就是通过这个接口传...RF射...
数字rf接口是什么?
无线电射频接口数字rf接口的意思是为无线电射频接口。它是目前家庭有线电视采用的接口模式。RF的成像原理是将视频信号(CVBS)和音频信号(Audio)相混合编码后...
