rf通 射频电路Bias-T介绍

小编头像

小编

管理员

发布于:2026年04月14日

171 阅读 · 0 评论

射频电路Bias-T介绍

什么是Bias-T?

Bias-T(直流偏置器)是一种三端口网络器件,三个端口分别是射频端口RF、直流偏置端口DC和射频直流端口RF&DC。因为这3个端口经常以T的形状排列,所以被称为Bias-T。

Bias-T的DC端口由一个馈电电感组成,用于添加直流偏置,防止RF端口的交流信号泄露到供电系统,理想条件下,DC端不会对射频端信号造成任何影响;RF端口由一个隔直电容组成,用于输入射频信号,同时可以阻挡偏置端口的直流电压;RF&DC端口连接到设备,该设备可以同时看到直流偏置电压和射频信号。如果Bias-T内部器件选择超宽带、接近理想化、没有谐振点的高频电感和电容,那么当Bias-T用于设置某些电子元件的直流偏置点时,不会干扰其他元件。

Bias-T关键参数

对Bias-T来说,较为重要的指标是DC端偏置电压与电流;RF端与DC端隔离度;RF带宽、群时延、插入损耗和回波损耗等,接下来会分别讲解每个指标的含义。

DC端偏置电流

 DC端偏置电流是从DC端输入,经过电感的电流,主要受到DC端口电感能承受电流最大值的限制。DC端偏置电流的值越大代表指标越好。当实际电流超过偏置电流的上限时,DC端口的电感处于电流饱和状态。Bias-T的性能在这种状态下会受到影响,器件可能会因电流过大而损坏,导致Bias-T无法正常工作。

RF端与DC端隔离度

  隔离度指的是电感阻止RF端口的射频信号流向DC端口的能力,单位通常用dB表示。理论上隔离度越大越好。如果某个Bias-T的隔离度指标较差,射频信号会泄露进入供电系统,对系统性能造成影响。如图1-2所示为RF端与DC端隔离度示意图,图中RF端口的输入信号功率是40dBm,当隔离度为10dB的时候,在DC端接收到的信号功率为30dBm,相当于1W,可能会对供电系统造成不可修复的损伤;当隔离度为40dBm的时候,在DC端接收到的信号功率为0dBm,相当于1mW,不会对供电系统造成干扰或损伤。

RF带宽

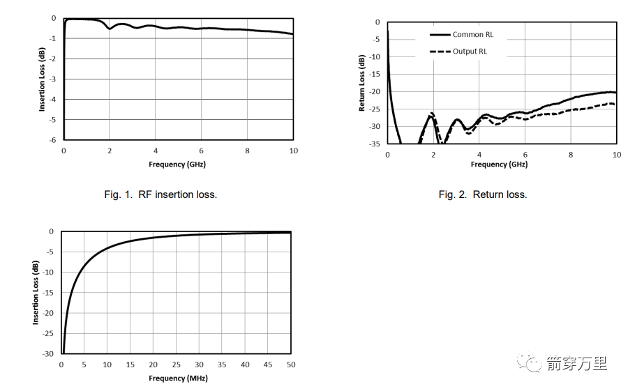
  RF带宽是上限3dB截止点和下限3dB截止点之间的频率范围,即Bias-T的通频带。3dB频率截止点是相对于通频带内平均功率衰减了3dB的点。RF的带宽越宽越好。如果信号频率范围超出了Bias-T的通频带,Bias-T通频带外的信号就会被大量衰减。

如上图所示为RF带宽示意图,从图中可知上限3dB截止点约为15GHz,下限3dB截止点约为7GHz,所以通频带从7GHz到15GHz。如果一个5GHz的信号输入该设备,信号将会被衰减15dB,如果一个10GHz的信号输入该设备,信号仅衰减1dB,即RF通频带内信号衰减少,通频带外信号大量衰减。可以得出,RF带宽越大,允许正常通过的信号频率范围越大。

群时延

群时延即系统在某频率处的相位(相移)对于频率的变化率。宽带信号经过媒质传输路径或设备中的线性元件时,其各个频谱分量的相速不同,元器件对各频谱分量的响应也不一样,这都会引起到达接收端的信号因各频率分量的相移或时延不同而产生相位关系的紊乱,即相位失真。理想的群时延曲线应该是一条没有波动的直线。群时延的振动幅度越小越好。

对于Bias-T来说,群时延变化越小,信号的影响也就越小。假如某接入系统的Bias-T群时延变化很大,会导致信号的相位失真,在示波器上可以观测到明显的相移。

下图为某Bias-T群时延测试图。

插损和回波损耗

插损和回波损耗越小越好

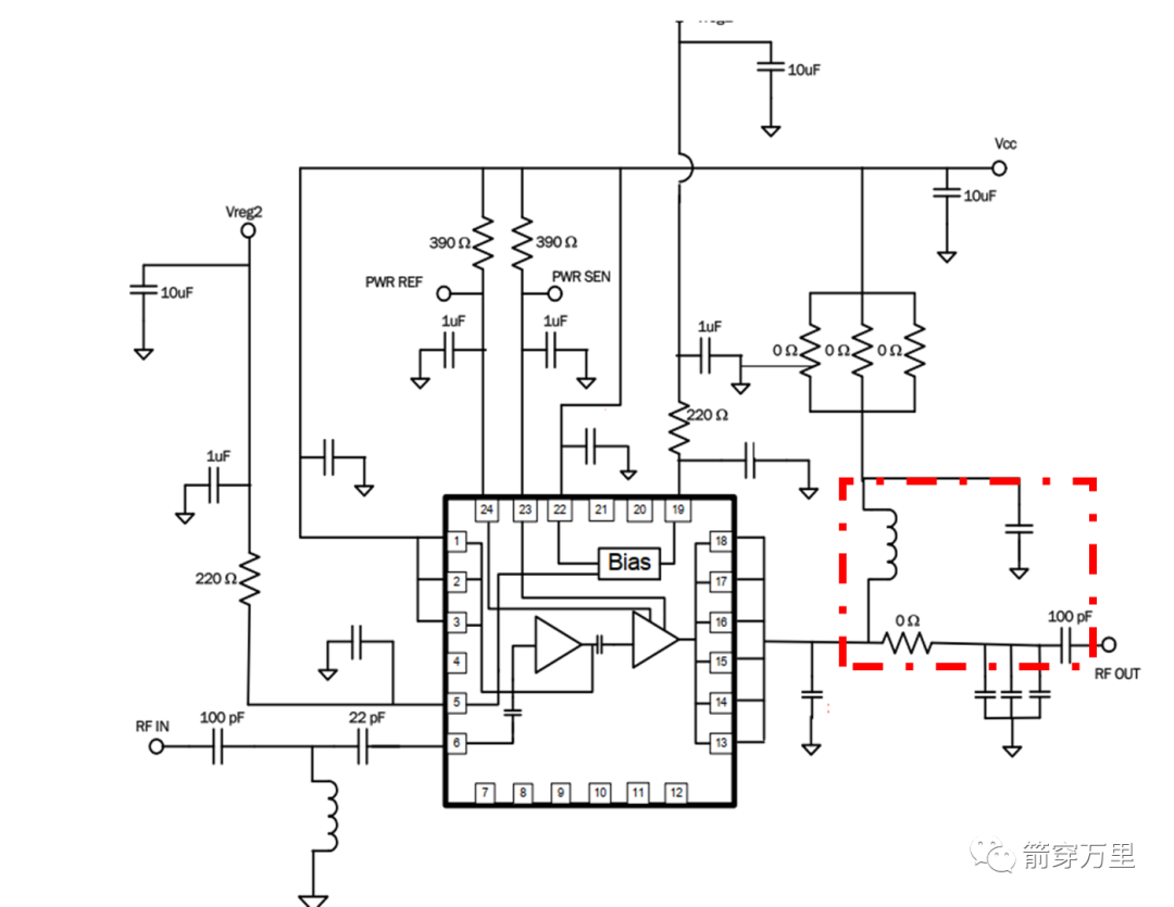
Bias-T可以用于宽带放大器的馈电,是一项十分成熟的应用。输出端需要供电的放大器要求添加Bias-T,给放大器提供稳定的工作条件。

如上图所示需要偏置器的放大器电路示意图。图中,在放大器的输出端添加了Bias-T,用于输出端馈电。

当放大器需要添加Bias-T进行馈电的时候,重点关注Bias-T的某些指标:Bias-T通频带、RF端输入功率最大值、S21参数、S22参数、S11参数、上升下降时间和抖动等。

应用范例

转自射频百花潭

X和Ku波段小尺寸无线电设计

摘要

卫星通信、雷达和信号情报(SIGINT)领域的许多航空航天和防务电子系统早就要求使用一部分或全部X和Ku频段。随着这些应用转向更加便携的平台,如无人机(UAV)和手持式无线电等,开发在X和Ku波段工作,同时仍然保持极高性能水平的新型小尺寸、低功耗无线电设计变得至关重要。本文介绍一种新型高中频架构,其显著削减了接收机和发射机的尺寸、重量、功耗与成本,而系统规格不受影响。由此产生的平台与现有无线电设计相比,模块化程度、灵活性和软件定义程度也更高。

近年来,推动RF系统实现更宽带宽、更高性能、更低功耗,同时提高频率范围并缩小尺寸的力量越来越强大。这一趋势已成为技术进步的驱动力,RF器件的集成度远超以往所见。有许多因素在推动这一趋势。

卫星通信系统为了发送和接收每天收集到的数TB数据,对数据速率的要求已达到4 Gbps。这一要求推动系统的工作频率提高到Ku和Ka波段,原因是在这些频率上更容易实现更宽的带宽和更高的数据速率。这势必导致通道密度更高,每通道的带宽更宽。

在信号情报领域,性能要求也在不断提高。此类系统的扫描速率越来越高,故而要求系统具有快速调谐PLL和宽带宽覆盖范围。对尺寸更小、重量更轻、功耗更低(SWaP)和集成度更高系统的需求,源于业界希望在现场操作手持式设备,以及希望提高大型固定位置系统的通道密度。

相控阵的发展同样得益于单芯片RF系统集成度的提高。集成让收发器越来越小,使得每个天线元件都可以有自己的收发器,进而促使模拟波束赋形向数字波束赋形转变。通过数字波束赋形,单一阵列可以同时追踪多个波束。相控阵系统应用广泛,包括天气雷达和定向通信等。由于低频信号环境变得越来越拥堵,许多应用不可避免地要求提高频率。

本文介绍如何利用一种高度集成的架构来应对上述挑战,该架构将AD9371收发器用作中频接收机和发射机,使得整个中频级及其相关器件都可以从系统中移除。文中比较了传统系统与提议的架构,并举例说明了如何通过典型设计流程来实现此架构。具体说来,使用集成收发器可以实现一些高级频率规划,这是标准超外差样式收发器做不到的。

超外差架构概述

超外差架构由于能实现很高的性能而成为多年来的首选架构。超外差接收机架构通常包括一个或两个混频级,混频级馈入模数转换器(ADC)。典型超外差收发器架构如图1所示。

图1.传统X和Ku波段超外差接收和发射信号链

第一转换级将输入RF频率上变频或下变频至带外频谱。第一IF(中频)的频率取决于频率和杂散规划、混频器性能以及RF前端使用的滤波器。然后,第一IF向下转换为ADC可以数字化的较低频率。虽然ADC在处理更高带宽的能力上取得了巨大进步,但为达到最优性能,其频率上限目前是2 GHz左右。输入频率更高时,必须考虑性能损失,而且更高输入频率要求更高时钟速率,这会导致功耗上升。

除混频器外,还有滤波器、放大器和步进衰减器。滤波用于抑制不需要的带外(OOB)信号。若不加抑制,这些信号会在目标信号上产生杂散,使目标信号很难或无法进行解调。放大器设置系统的噪声系数和增益,提供足够高的灵敏度以接收小信号,同时又不是太高以至于ADC过度饱和。

还有一点需要注意,此架构常常需要使用表面声波(SAW)滤波器以满足ADC严格的抗混叠滤波器要求。SAW滤波器会提供急剧滚降性能以满足这些要求,但同时也会带来明显的延迟和纹波。

图2所示为一个X波段超外差接收机频率规划示例。该接收机希望接收8 GHz和12 GHz之间的信号,带宽为200 MHz。目标频谱与可调谐本振(LO)混频,产生5.4 GHz IF。然后,5.4 GHz IF与5 GHz LO混频以产生最终的400 MHz IF。最终IF范围是300 MHz至500 MHz,这是很多ADC能够发挥良好性能的频率范围。

图2.X波段接收机频率规划示例

接收机的重要特性

除了熟知的增益、噪声系数和三阶交调截点特性以外,影响接收机架构频率规划的其他典型特性包括镜像抑制、IF抑制、自发杂散和LO辐射。

镜像杂散——目标频段之外的RF,其与LO混频产生IF的干扰。

IF杂散——IF频率的信号,其通过混频器之前的滤波潜入,显示为IF干扰。

LO辐射——来自LO的RF泄漏到接收机链的输入连接器。LO辐射是可以检测到的,即使在仅接收的工作模式下也能检测(参见图3)。

自发杂散——接收机内部的时钟或本振混频导致的IF杂散。

图3.LO辐射泄漏通过前端返回

镜像抑制特性同时适用于第一和第二混频级。在X和Ku波段的典型应用中,第一混频级的中心频率可以是5 GHz到10 GHz范围的高IF。这里需要高IF,原因是镜像频率为Ftune + 2 × IF,如图4所示。IF越高,镜像频段离得越远。此镜像频段必须在其到达第一混频器之前加以抑制,否则此范围内的带外能量会表现为第一IF中的杂散。这是通常使用两个混频级的主要原因之一。如果只有一个混频器,并且IF为数百MHz,那么将很难在接收机前端中抑制镜像频率。

图4.混频进入IF的镜像

将第一IF下变频至第二IF时,第二混频器也存在一个镜像频段。第二IF的频率较低(几百MHz到2 GHz),故第一IF滤波器的滤波要求可能视情况而不同。对于第二IF为几百MHz的典型应用,高频第一IF的滤波可能非常困难,需要很大的定制滤波器。这常常是系统中最难设计的滤波器,因为频率很高且抑制要求通常很窄。

除镜像抑制外,还必须有力地滤除从混频器返回接收输入连接器的LO功率水平。这样可确保无法因为辐射功率而检测到用户。为此,LO应远离RF通带,确保可以实现充分滤波。

高中频架构概述

最新集成收发器产品包括AD9371,它是一款300 MHz至6 GHz直接变频收发器,具有两个接收通道和两个发射通道。接收和发射带宽可在8 MHz至100 MHz范围内调整,工作模式可配置为频分双工(FDD)或时分双工(TDD)。该器件采用12 mm2 封装,TDD模式下功耗约为3 W,FDD模式下功耗约为5 W。由于正交纠错(QEC)校准的优势,它实现了75 dB到80 dB的镜像抑制性能。

图5.AD9371直接变频收发器功能框图

图6.X或Ku波段TRx,AD9371用作中频接收机

集成收发器IC的性能进步开启了新的可能性。AD9371集成了第二混频器、第二IF滤波和放大、可变衰减ADC以及信号链的数字滤波和抽取功能。在该架构中,AD9371(其调谐范围为300 MHz至6 GHz)可调谐到3 GHz和6 GHz之间的频率,直接接收第一IF(参见图6)。其增益为16 dB,NF为19 dB,5.5 GHz时的OIP3为40 dBm,故AD9371是非常理想的IF接收机。

集成收发器用作IF接收机,便不再需要像超外差接收机那样担心通过第二混频器的镜像,这可以大大降低第一IF带的滤波需求。不过,为了消除收发器中的二阶效应,仍然需要一定的滤波。第一IF带现在应以两倍的第一IF频率提供滤波以消除此类效应,这比滤除第二镜像和第二LO要容易得多,它可能接近数百MHz。通常,利用低成本的小型LTCC滤波器成品即可满足此类滤波要求。

这种设计还使系统具有很高的灵活性,可针对不同应用而轻松加以重复使用。灵活性的表现之一是IF频率选择。IF选择的一般经验法则是让它比经过前端滤波的目标频谱带宽高1 GHz至2 GHz。例如,若设计师需要4 GHz频谱带宽(17 GHz至21 GHz)经过前端滤波器,则IF可以位于5 GHz频率(比目标带宽4 GHz高1 GHz)。这有助于前端实现滤波。如果只需要2 GHz带宽,可以使用3 GHz的IF。此外,AD9371具有软件定义特性,很容易随时改变IF,所以特别适合需要避开阻塞信号的认知无线电应用。AD9371的带宽也可以在8 MHz至100 MHz范围内轻松调整,有利于避免目标信号附近的干扰。

高中频架构的高集成度使得最终的接收机信号链所占空间只有等效超外差架构的50%左右,同时功耗降低30%。另外,高中频架构接收机比超外差架构更为灵活。这种架构是要求小尺寸、高性能的低SWaP市场的福音。

高中频架构接收机频率规划

高中频架构的优点之一是能够调谐IF。当试图创建一个能避开干扰杂散的频率规划时,这种能力特别有用。当接收到的信号在混频器中与LO混频并产生一个非IF频段内目标信号音的m × n杂散时,就会引起干扰杂散。

混频器依据公式m × RF ± n × LO产生输出信号和杂散,其中m和n为整数。接收信号产生的m × n杂散可能落在IF频段中;某些情况下,目标信号音会引起一个特定频率的交越杂散。

例如,若观测一个设计为接收12 GHz至16 GHz信号且IF为5.1 GHz的系统,如图7所示,则引起带内杂散的m × n镜像频率可依据下式确定:

在此式中,RF为混频器输入端的RF频率,其导致一个信号音落在IF中。试举一例,假设接收机调谐到13 GHz,这意味着LO频率为18.1 GHz (5.1 GHz + 13 GHz)。将这些值代入上式,并允许m和n在0到3的范围内变动,则可得到如下RF公式:

结果如下表所示。

Table 1. M × N Spurious Table for 18.1 GHz LO

表1.18.1 GHz LO的M × N杂散表

表中的第一行(黄色亮显)显示所需的13 GHz信号,它是混频器中的1 × 1的结果。其他亮显单元显示可能有问题的带内频率,它们可能表现为带内杂散。例如,15.55 GHz信号在12 GHz到16 GHz的目标范围内。输入端一个15.55 GHz信号音与LO混频,产生一个5.1 GHz信号音(18.1 × 2–15.55 × 2 = 5.1 GHz)。其他未亮显行也可能造成问题,但由于其在带外,可以通过输入带通滤波器滤除。

图7.12 GHz至16 GHz Rx Tx高中频架构

杂散水平取决于多个因素。主要因素是混频器的性能。混频器从根本上说是一个非线性器件,其内部会产生许多谐波。根据混频器内部二极管的匹配精度和混频器杂散性能的优化程度,可确定输出杂散水平。数据手册通常会提供一个混频器杂散图表,它可以帮助确定杂散水平。表2所示的例子是混频器HMC773ALC3B的杂散水平表。该表给出的是杂散相对于1 × 1目标信号音的dBc水平。

表2.HMC773ALC3B混频器杂散表

利用此杂散表并扩展表1中所做的分析,我们便可全面了解哪些m × n镜像音可能会干扰接收机,以及其水平是多少。可以生成一个电子表格,其输出与图8所示相似。

图8. 12 GHz至16 GHz Rx的m × n镜像

此图中的蓝色部分表示所需带宽。线段表示不同的m × n镜像及其水平。由此图很容易知道,混频器之前需要满足什么样的滤波要求才能消除干扰。本例中有多个镜像杂散落在带内,无法滤除。下面将说明如何利用高中频架构的灵活性来绕开其中的一些杂散,这是超外差架构做不到的。

接收模式下避开干扰

图9显示了一个类似频率规划,其范围是8 GHz到12 GHz,默认IF为5.1 GHz。此图是混频器杂散的另一种视图,显示了中心调谐频率与m × n镜像频率的关系,而不是之前所示的杂散水平。此图中的1:1粗对角线表示期望的1 × 1杂散。图上的其他直线代表m × n镜像。此图左侧代表IF调谐无灵活性的部分。这种情况下,IF固定在5.1 GHz。调谐频率为10.2 GHz时,2 × 1镜像杂散跨过目标信号。这意味着如果调谐到10.2 GHz,那么很有可能附近信号会阻塞目标信号的接收。右侧显示了通过灵活IF调谐解决这个问题的办法。这种情况下,在9.2 GHz附近时IF从5.1 GHz切换到4.1 GHz,从而防止交越杂散发生。

图9. 无IF灵活性时的m × n交越杂散(上),利用IF调谐避开交越(下)

这只是一个说明高中频架构如何避开阻塞信号的简单例子。当结合智能算法来确定干扰并计算新的可能IF频率时,便有许多可行的方法来构建一种能够灵活适应任何频谱环境的接收机。这就像确定给定范围(通常是3 GHz到6 GHz)内的合适IF一样简单,然后根据该频率重新计算并设置LO。

高中频架构发射机频率规划

同接收频率规划一样,也可以利用高中频架构的灵活性来改善发射机的杂散性能。对接收机而言,频率成分有时是无法预测的。但对发射机而言,输出端的杂散更容易预测。此RF成分可利用下式来预测:

RF = m × IF ± n × LO

RF = m × IF ± n × LO

其中,IF通过AD9371调谐频率预先确定,LO通过所需输出频率确定。

图10.无滤波的输出杂散

像对待接收通道一样,发射侧也可以生成混频器图表。示例如图10所示。在此图中,最大杂散是镜像和LO频率,利用混频器之后的带通滤波器可将其降到所需水平。在FDD系统中,杂散输出可能会使邻近接收机降敏,带内杂散会带来问题,这种情况下IF调谐的灵活性便很有用。在图10所示例子中,如果使用5.1 GHz的静态IF,发射机输出端会存在一个接近15.2 GHz的交越杂散。通过将14 GHz调谐频率时的IF调整到4.3 GHz,便可避开该交越杂散,如图11所示。

图11.静态IF引起交越杂散(上),利用IF调谐避开交越杂散(下)

设计示例——宽带FDD系统

为了展示这种架构能够实现的性能,我们利用ADI公司成品器件构建了一个接收机和发射机FDD系统原型,其接收频段的工作频率范围配置为12 GHz至16 GHz,发射频率的工作频率范围为8 GHz至12 GHz。使用5.1 GHz的IF来收集性能数据。接收通道的LO范围设置为17.1 GHz至21.1 GHz,发射通道的LO范围设置为13.1 GHz至17.1 GHz。原型的功能框图如图12所示。在该图中,X和Ku变频器板显示在左侧,AD9371评估板显示在右侧。

图12.X和Ku波段Rx Tx FDD原型系统功能框图

增益、噪声系数和IIP3数据在接收下变频器上收集,显示于图13(上)中。整体而言,增益约为20 dB,NF约为6 dB,IIP3约为–2 dBm。利用均衡器可实现额外的增益调整,或者利用AD9371中的可变衰减器执行增益校准。

同时也测量了发射上变频器,并记录其增益、P1dB和OIP3。此数据与频率的关系显示于图13(下)。增益约为27 dB,P1 dB约为22 dBm,OIP3约为32 dBm。

图13.Ku波段Rx数据(上),X波段Tx数据(下)

当此板与集成收发器一起使用时,接收和发射的总体特性如表3所示。

表3.系统总体性能表

总的来说,接收机性能与超外差架构相当,而功耗大大降低。等效超外差设计的接收机链功耗会高于5 W。此外,原型板的建造并未以缩小尺寸为优先目标。利用适当的PCB布局技巧,并将AD9371集成到与下变频器相同的PCB上,采用这种架构的解决方案总尺寸可缩小到仅4到6平方英寸,显著小于需要近8到10平方英寸的等效超外差解决方案。此外,利用多芯片模块(MCM)或系统化封装(SiP)等技术可进一步缩小尺寸。这些先进技术可将尺寸缩小到2至3平方英寸。

结语

本文介绍了一种切实可行的架构——高中频架构,它可替代传统方法,大幅改进SWaP。文中简要说明了超外差架构以及接收机设计的重要规格。然后介绍高中频架构,并阐释其在滤波要求和集成度(可减少器件总数)方面的优势。我们详细说明了如何制定频率规划,以及如何利用可调谐IF来避开接收机上的干扰信号。在发射方面,其目标是降低输出杂散,我们提出了一种避开带内杂散的办法,以及预测所有可能存在的输出杂散产物的方法。

这种架构的实现得益于近年来集成式直接变频接收机的迅猛发展。随着AD9371的诞生,通过高级校准和高集成度可实现更高的性能。这种架构在未来的低SWaP市场会变得特别重要。

作者简介

Brad Hall是ADI公司航空航天与防务部门(位于美国北卡罗来纳州格林斯博罗)的射频系统应用工程师,于2015年加入ADI公司。在此之前,他是信号情报系统的射频硬件设计工程师。他2006年毕业于马里兰大学,获电气工程学士学位。

Wyatt Taylor是ADI公司(美国北卡罗来纳州格林斯博罗)的高级射频系统工程师。他主要从事航空航天和防务无线电应用研发工作,具体侧重点是集成式射频收发器、小型微波设计、软件定义无线电(SDR)等。在此之前,Wyatt曾在马里兰州的Thales Communications公司和Digital Receiver Technology公司担任射频设计工程师。Wyatt于2005年和2006年分别获得弗吉尼亚州布莱克斯堡弗吉尼亚理工学院电气工程学士学位和电气工程硕士学位。

相关问答

现在RF公测阶段网通能进去吗-懂得

呵呵~!这个问题问的好哇~!要能进去我就不在网站浪费时间啦,直接进入游戏了!!!!!能进去了掉了就再也进不去了

RF公测有网通服务器么?-175****1720的回答-懂得

必须的要有网通有当然会有,因为RF不会抛弃网通玩家有!不过就一个!

佳能什么时候开放rf卡口?

佳能RF卡口至今仍未开放,至于什么时候开放取决于佳能的营销策略。其实不论是佳能还是尼康、索尼、富士,各品牌相机厂商为了保护自己的利益都不会轻易开放自己...

求计算出R1R2C1C2的值最好能设计出Rf和Rs的值~】作业帮

[最佳回答]低通滤波器,截止频率100Hz,电容的选择区间应该在10~0.1u之间,考虑标称值选择电容为4.7u根据R=1/2pi*f*C求出R为339R1=R2C1=C2利用二阶滤波器的传递...

现在RF的官网怎么总上不去啊?-懂得

LZ肯定跟我一样是网通用户,官网是电信线路,网通用户想上去真是事比登天,没办法ST穷啊整不起双线的。网通用户后半夜2点以后上速度还可以上去要不就...

是什么站?怎么上面也是RF-郝sunny的回答-懂得

这个网站是之前倒闭万马开的网站现在广州数通代理的网站地是是以前的官网那个不是那是1000年前的官方早都没了~!~!~!~!

负反馈闭环电阻Rf大小对放大器性能的改善有何影响_作业帮

[最佳回答]一、负反馈可提高增益的稳定性1+AF倍.二、负反馈可扩大通频带1+AF倍.三、负反馈可减小非线性失真.四、负反馈能抑制反馈环内噪声和干扰.五、负反馈...

哪位看官,谁帮忙回答性价比高的XRF土壤分析仪选哪家,XRF...

[回答]尼通手持式分析仪器XRF光谱仪美国尼通光谱仪国内代理的价格优势!正在引发一场元素分析领域的革命:快速的分析结果,昂贵分析成本的大幅降低,重大决策...

现在RF的官网怎么总上不去啊?-Jody吼嗒嘿的回答-懂得

我没出现过这个问题哦``最近天天都在看官方网呢````可能是你的当地电信网络调整而关闭了部分端口吧````LZ肯定跟我一样是网通用户,官网是电信线路,...

RF收费还是免费啊?-懂得

RF游戏现在目前一共开4个区,分别为:电信VIP区、网通VIP区、电信免费区、网通免费区。这里详细介绍给你下,VIP服是收费的,就是买那种30RMB的点卡就能...

标签:

相关阅读